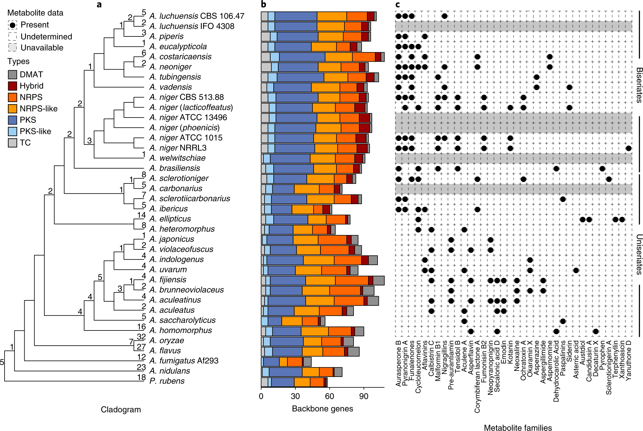
Fig. 5: SMGCs and types of cluster backbones for section Nigri.

a, Cladogram of 36 Aspergillus (32 Nigri) genomes and one Penicillium genome. Numbers at nodes show SMGC families shared by species in the branch. End-points show families unique to an organism. b, Total SMGC family profile of the organism classified by backbone enzyme type. c, Presence/absence map of detected secondary metabolites in section Nigri species (Methods). Strains with no available metabolite data are marked in light gray. DMAT, dimethylallyltransferase (prenyl transferases); Hybrid, gene containing domains from NRPS and PKS backbones; NRPS, non-ribosomal peptide synthetase; NRPS-like, non-ribosomal peptide synthetase-like containing at least two NRPS-specific domains and another domain or one NRPS A domain in combination with NAD_binding_4 domain or short chain dehydrogenase; PKS, polyketide synthase; PKS-like, polyketide synthase-like, containing at least two PKS-specific domains and another domain; TC, terpene cyclase.