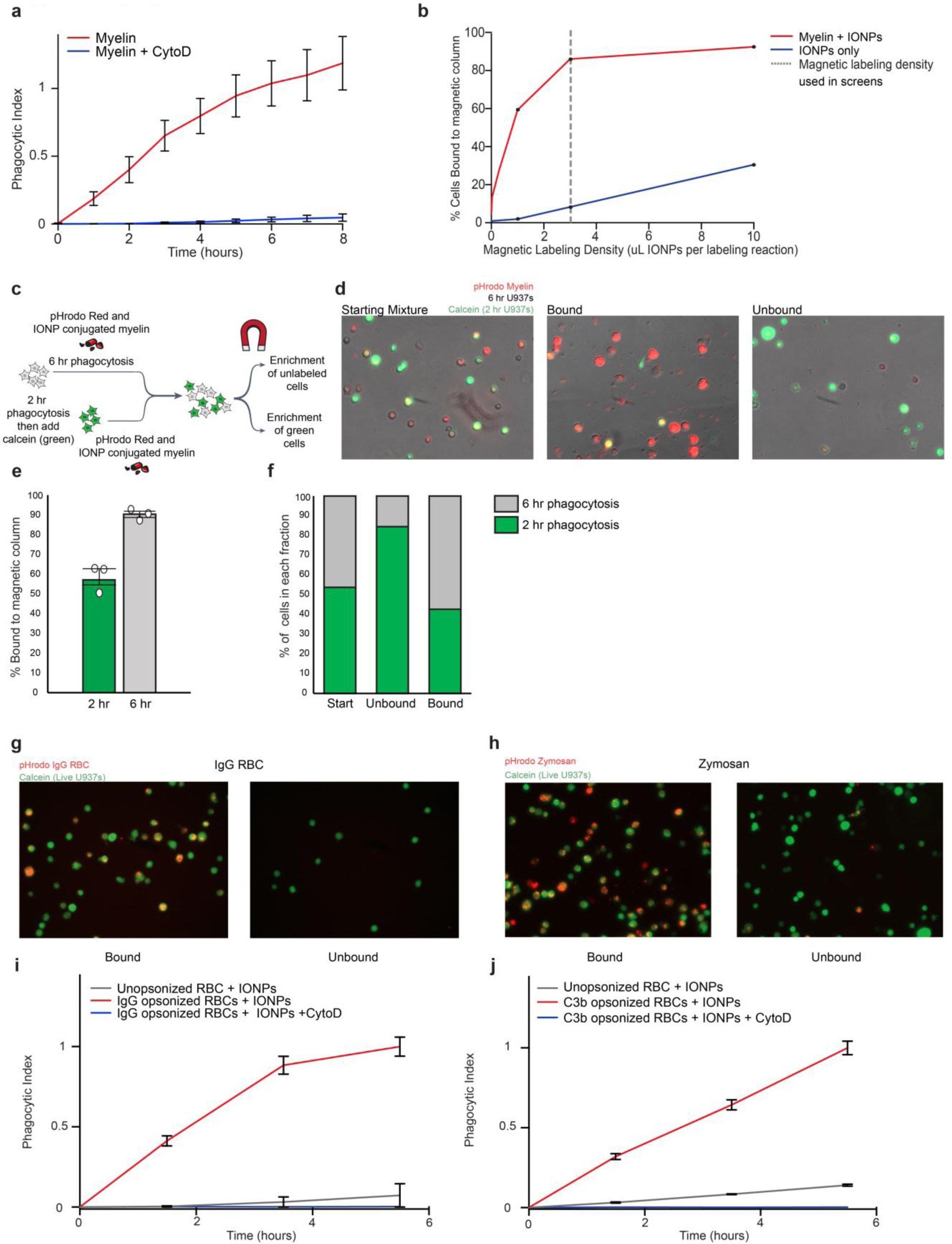
Supplementary Figure 2: Generalization of the magnetic based phagocytosis screening method to diverse substrates.
From: Identification of phagocytosis regulators using magnetic genome-wide CRISPR screens

a, Myelin phagocytosis by differentiated U937 cells (red) is inhibited by addition of the actin polymerization inhibitor cytochalasin D (blue). Phagocytic index was calculated at each time point by measuring the total area of pHrodo signal normalized by the total area of live cells (indicated by calcein AM), and the index is presented relative to the average value of the control condition at the time point at 5 h. Values represent mean ± s.e.m. of n = 4 replicate wells. Representative of three independent experiments. b, Titration of IONP concentration applied to myelin shows an increase in the proportion of differentiated U937 cells bound to the magnetic column after phagocytosis (red), while titration of IONPs alone shows minimal increase in differentiated U937 cells bound to a magnetic column (blue). Magnetic labeling density chosen for genome-wide screens is indicated with the gray dotted line. c, Schematic of the pilot experiment to demonstrate the method of separating differentiated U937 cells based on the amount of IONP-labeled material phagocytosed. Myelin labeled with pHrodo-red and IONPs was applied to unlabeled U937 cells, allowing for 6 h of phagocytosis. Alternatively, myelin labeled with pHrodo-red and IONPs was applied to a second population of U937 cells labeled with calcein AM (green), allowing for 2 h of phagocytosis. These two populations were then mixed 1:1 and separated by a magnetic column. d, Microscopy shows an even distribution of calcein AM–labeled U937 cells (2 h of phagocytosis) and U937 cells with pHrodo-red myelin (6 h of phagocytosis) before magnetic separation, but an enrichment of pHrodo-red-labeled myelin in the bound column (without calcein AM) and a corresponding enrichment of green-labeled cells in the unbound column. Representative of three independent experiments. e, Proportion of differentiated U937 cells bound to the magnetic column after IONP-labeled myelin was applied for 2 or 6 h. Values represent mean ± s.e.m. of n = 4 replicate wells. Representative of three independent experiments. f, Proportion of a 1:1 mixture of green and unlabeled differentiated U937 cells in each fraction before and after separation on a magnetic column. g, Microscopy demonstrating enrichment of pHrodo- (red) and IONP-labeled red blood cells opsonized with IgG in the bound fraction of a magnetic column compared to the unbound fraction. Live cells were labeled with calcein AM dye (green). Representative of two independent experiments. h, Microscopy demonstrating enrichment of pHrodo- (red) and IONP-labeled zymosan in the bound fraction of a magnetic column compared to the unbound fraction. Live cells were labeled with calcein AM dye (green). Representative of two independent experiments. i, Demonstration that red blood cells labeled with IONPs but not opsonized with IgG (gray) are not phagocytosed at the same rate as red blood cells labeled with IONPs and opsonized with IgG (red). This phagocytosis was eliminated with the actin polymerization inhibitor cytochalasin D (blue). Values represent the means ± s.e.m. of n = 4 replicate wells. Representative of three independent experiments. j, Demonstration that red blood cells labeled with IONPs but not opsonized with C3b (gray) are not phagocytosed at the same rate as red blood cells labeled with IONPs and opsonized with C3b (red). Phagocytosis was eliminated with the actin polymerization inhibitor cytochalasin D (blue). Values represent mean ± s.e.m. of n = 4 replicate wells. Representative of three independent experiments.