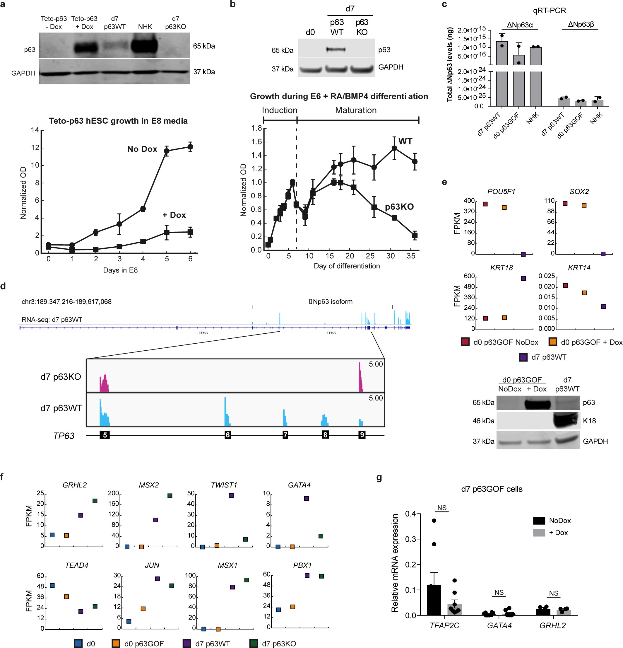
Supplementary Figure 2: Functional evaluation of the p63 gain and loss of function H9 hESC lines.

a, Dox-inducible p63 protein levels after 2 d of 2 μg/ml Dox treatment. p63 overexpression (+ Dox) resulted in slowed cell proliferation as measured through growth curves (n = 3). Errors bars represent s.d. b, Validation of the p63KO line using western blotting. While p63KO cells responded to RA/BMP treatment, differentiation in DKSFM resulted in rapid death, rendering these cells incapable of becoming keratinocytes (n = 3). Error bars indicate s.d. c, qRT–PCR in day 7 p63WT, day 0 p63GOF, and mature keratinocyte (NHK) cells revealing that the ΔNp63-alpha isoform was the predominant variant expressed in our system. Error bars represent s.d., n = 2. d, RNA-seq tracks depicting the expression of the ΔNp63 isoform in the p63WT and p63KO day 7 cells. Exons indicated in black show the region deleted in the p63KO cells (exons 6–8). Tracks represent n = 2. e, Expression of pluripotency markers and epithelial differentiation markers in day 0 p63GOF cells with and without Dox treatment, compared to day 7 p63WT cells (n = 2). Overexpression of p63 upon Dox treatment did not cause the cells to exit pluripotency. f, Expression of key transcription factors associated with epithelial development and differentiation (n = 2). Some factors were induced by morphogens and repressed by p63 at day 7, while others were only affected by the morphogens, thus p63 independent. p63 only altered expression of p63-dependent factors after RA/BMP4 treatment. g, qRT–PCR for p63-dependent transcription factors in day 7 p63GOF, with and without Dox (n = 4). Overexpression of p63 at day 7 did not further alter gene expression. Error bars represent s.e.m. (NS, not significant).