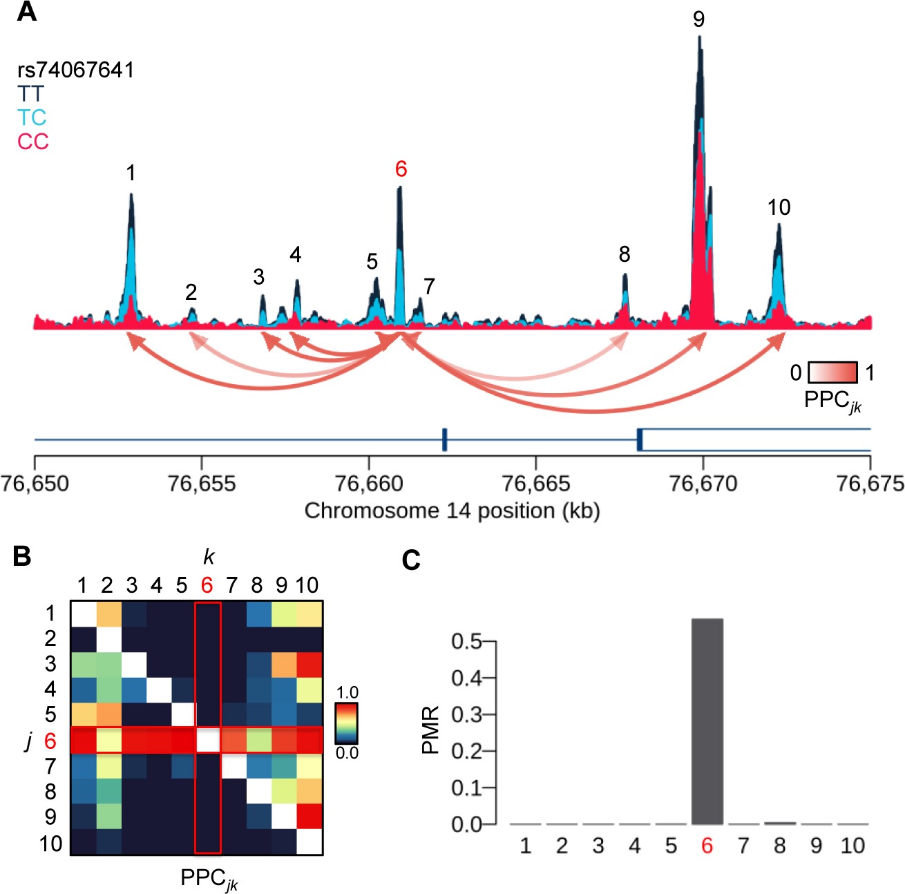
Supplementary Figure 5: Fine-mapping eQTLs of the GPATCH2L gene using mapped causal interactions as an annotation.
From: High-resolution genetic mapping of putative causal interactions between regions of open chromatin

(a), ATAC-seq coverage plot stratified by the genotype of rs74067641[T > C]. There are ten causally interacting peaks in the regulatory region of the GPATCH2L gene. Peak 6 is inferred as the master regulatory peak. The strength of PPCjk is shown by the arrows with color coding. (b), Heatmap showing the posterior probability of causality from peak j (row) to peak k (column) (PPCjk) between the ten peaks in a. A row corresponds to an upstream peak j and a column corresponds to a downstream peak k. The heatmap illustrates that peak 6 regulates multiple peaks (on row 6), while there is no upstream peak that regulates peak 6 (on column 6). (c), Probability of master regulator (PMR) for each peak in a.