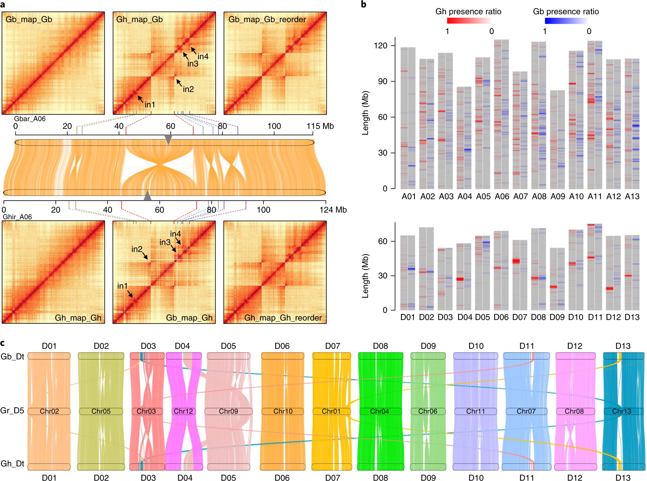
Fig. 2: Characterization of genomic variations between G. hirsutum and G. barbadense.

a, Identification of large inversions in chromosome A06. The upper three heatmaps show a chromatin interaction matrix, including mapping Hi-C data in G. barbadense against the G. barbadense genome (Gb_map_Gb), mapping Hi-C data in G. hirsutum against the G. barbadense genome (Gh_map_Gb) and mapping Hi-C data in G. barbadense against reordered genome sequences of G. barbadense based on these inversions (Gb_map_Gb_reorder). The middle panel shows genome alignment between G. hirsutum and G. barbadense. The four regions exhibiting large inversions are shown by arrows. The lower three heatmaps show a chromatin interaction matrix with mapping Hi-C data against the G. hirsutum genome. The data mapping strategy is similar to those in the upper track. The Hi-C heatmaps are shown at 100 kb resolution. The triangle on each chromosome shows the centromeric region. BioNano contigs which supported the PacBio assembly around these inversion breakpoints are shown in Supplementary Figs. 20–23. b, The PAVs in G. hirsutum and G. barbadense genomes. For each chromosome, the left heatmap shows ratios of presence sequences in G. hirsutum. The right heatmap shows ratios of presence sequences in G. barbadense. Each heatmap is represented in 1 Mb windows sliding 200 kb. c, Genome alignment of the D subgenomes in G. hirsutum (Gh_Dt) and G. barbadense (Gb_Dt) with G. raimondii (Gr_D5). Lines between chromosomes (Chr) show syntenic regions.