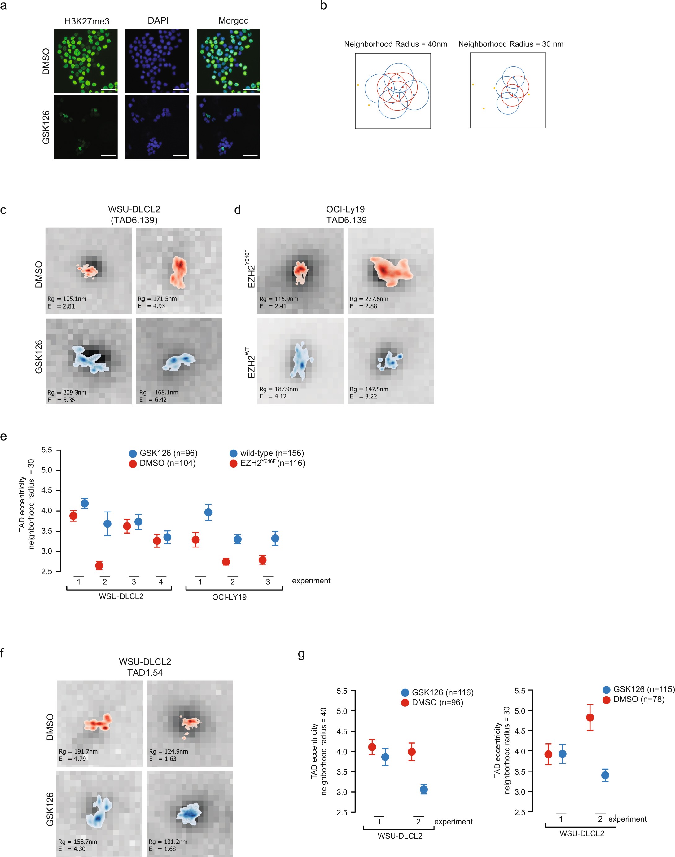
Supplementary Figure 8: Intra-TAD structural changes in EZH2WT and EZH2Y646X cells by STORM.

a, Representative immunofluorescence images from one experiment with WSU-DLCL2 cells treated with 2 μM of GSK126 or DMSO for 72 hours and stained with H3K27me3 and DAPI. Scale bar = 20 μm. b, Graphical representation of data points retained in STORM analyses using a neighborhood radius equal to 40 nm (left) or 30 nm (right). c, Representative images overlaying wide field (gray-scale) and STORM acquisition of TAD6.139 in WSU-DLCL2 cells treated with 2 μM of GSK126 or DMSO for 72 hours in 4 biologically independent experiments. d, Representative images overlaying wide field and STORM acquisition of TAD6.139 in OCI-Ly19-EZH2Y646F (red) and OCI-Ly19-EZH2WT in 3 biologically independent experiments. e, Eccentricity of TAD6.139 with a (neighborhood radius = 30 nm) in WSU-DLCL2 treated with 2 μM of GSK126 or vehicle (DMSO) for 72 hours (n = 4 biologically independent experiments) and in OCI-Ly19 EZH2WT and OCI-Ly19 EZH2Y646 (n = 3 biologically independent experiments). Dots are means of multiple measurements of independent cells (Supplementary Table 7), error bars are +/-1 standard error. f, Representative images overlaying wide field and STORM acquisition of TAD1.54 in WSU-DLCL2 cells treated with 2 μM of GSK126 or DMSO for 72 hours (n = 2 biologically independent experiments). g, Eccentricity of TAD1.54 with neighborhood radius = 30 nm (left) and 40 nm (right) in 2 biologically independent experiments comparing WSU-DLCL2 treated with 2 μM of GSK126 or vehicle (DMSO) for 72 hours. Dots are means of multiple measurements of independent cells (Supplementary Table 7), error bars are +/- 1standard error.