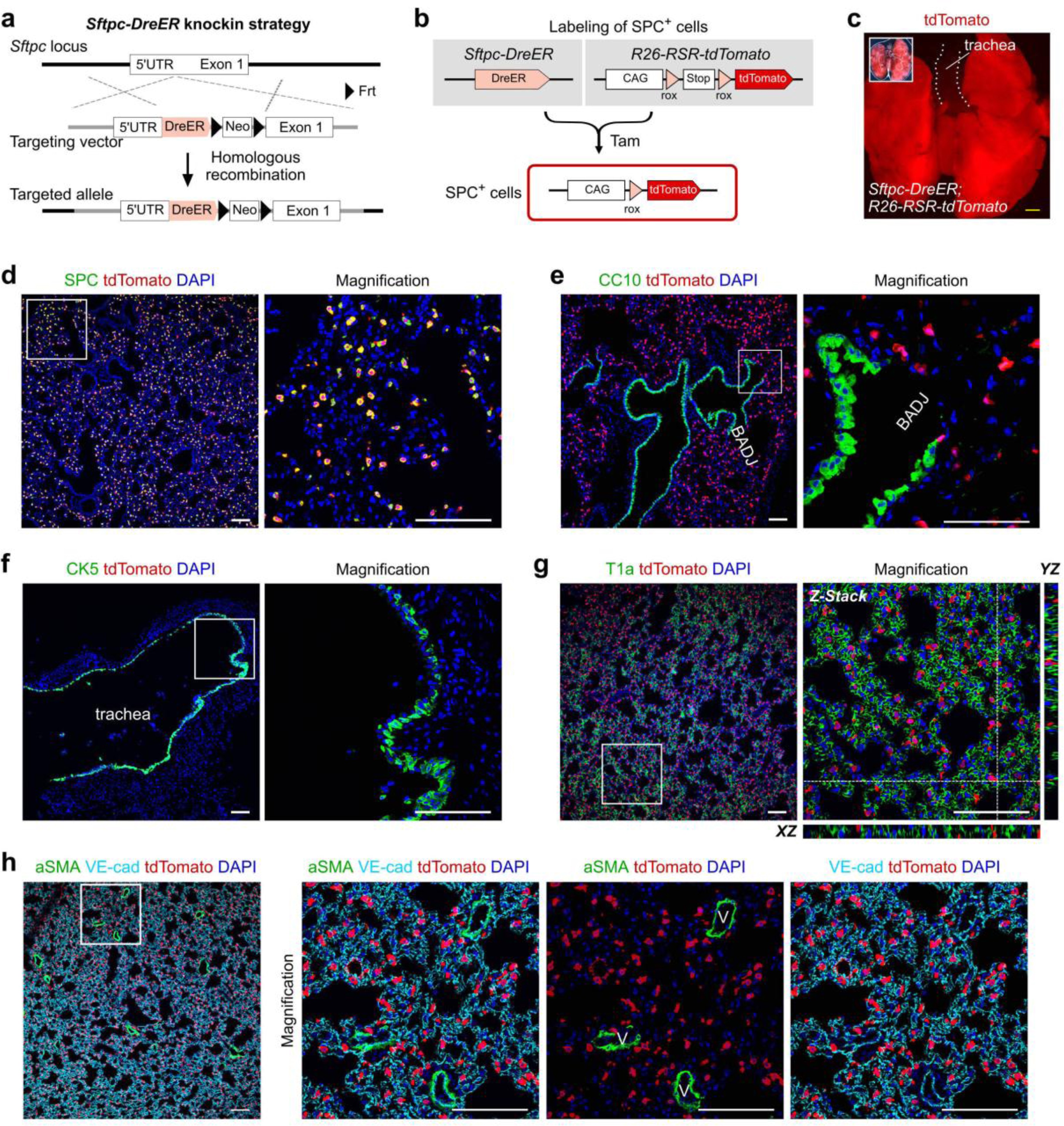
Supplementary Figure 3: Sftpc-DreER targets mainly SPC+ AT2 cells.
From: Lung regeneration by multipotent stem cells residing at the bronchioalveolar-duct junction

(a) Schematic figure showing knock-in strategy for Sftpc-DreER allele by homologous recombination. (b) Strategy for labeling of SPC+ cells by Dre-rox recombination. (c) Whole-mount fluorescence image showing tdTomato labeling of lung from Sftpc-DreER;R26-RSR-tdTomato mouse at 1 week after tamoxifen treatment. Dotted lines mark trachea. (d-h) Immunostaining for tdTomato and cell lineage markers SPC, CC10, CK5, T1a, aSMA and VE-cad on Sftpc-DreER;R26-RSR-tdTomato lung. Boxed regions are magnified on the right. XZ and YZ indicate signals from dotted lines on Z-stack image. Scale bars, yellow, 1 mm; white, 100 µm. Each image is representative of 5 individual samples.