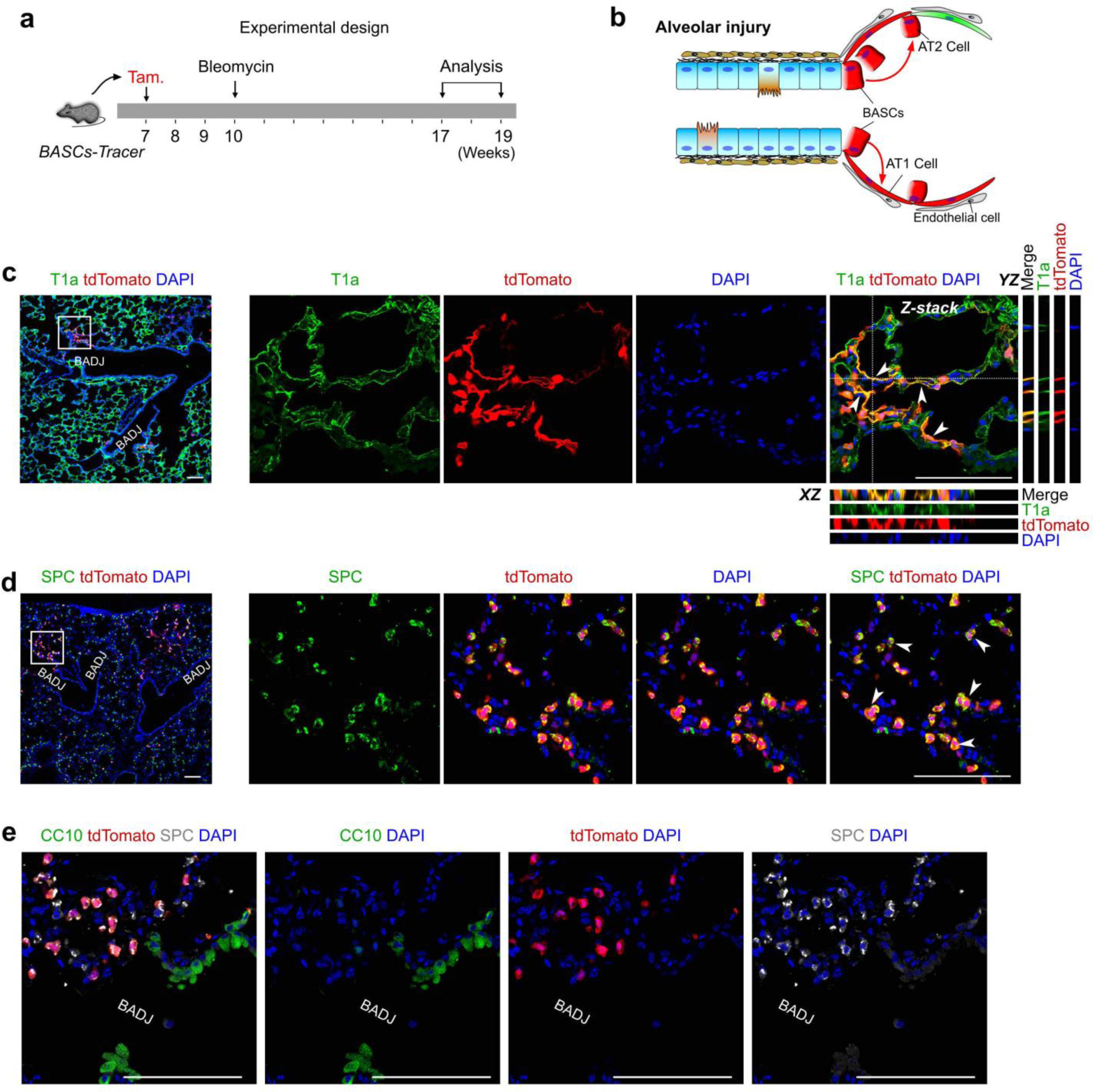
Supplementary Figure 13: BASCs contribute to AT1 and AT2 cells after alveolar injury.
From: Lung regeneration by multipotent stem cells residing at the bronchioalveolar-duct junction

(a) Schematic figure showing timeline for tamoxifen (Tam), bleomycin treatment, and lung tissue analysis. Bleomycin is treated at 3 weeks after tamoxifen induction. (b) Diagram showing BASCs regenerate alveoli after bleomycin injury. (c) Immunostaining for T1a and tdTomato on lung section shows a subset of tdTomato+ cells residing in BADJ region express AT1 (arrowheads). XZ and YZ indicate signals from dotted lines on Z-stack images. (d) Immunostaining for SPC and tdTomato on lung section shows tdTomato+SPC+ AT2 cells (arrowheads). (e) Immunostaining for CC10, SPC and tdTomato on tissue sections shows most tdTomato+ cells (arrowheads) differentiate into SPC+ AT2 cells and do not express CC10. Scale bars, 100 µm. Each image is a representative of five individual samples.