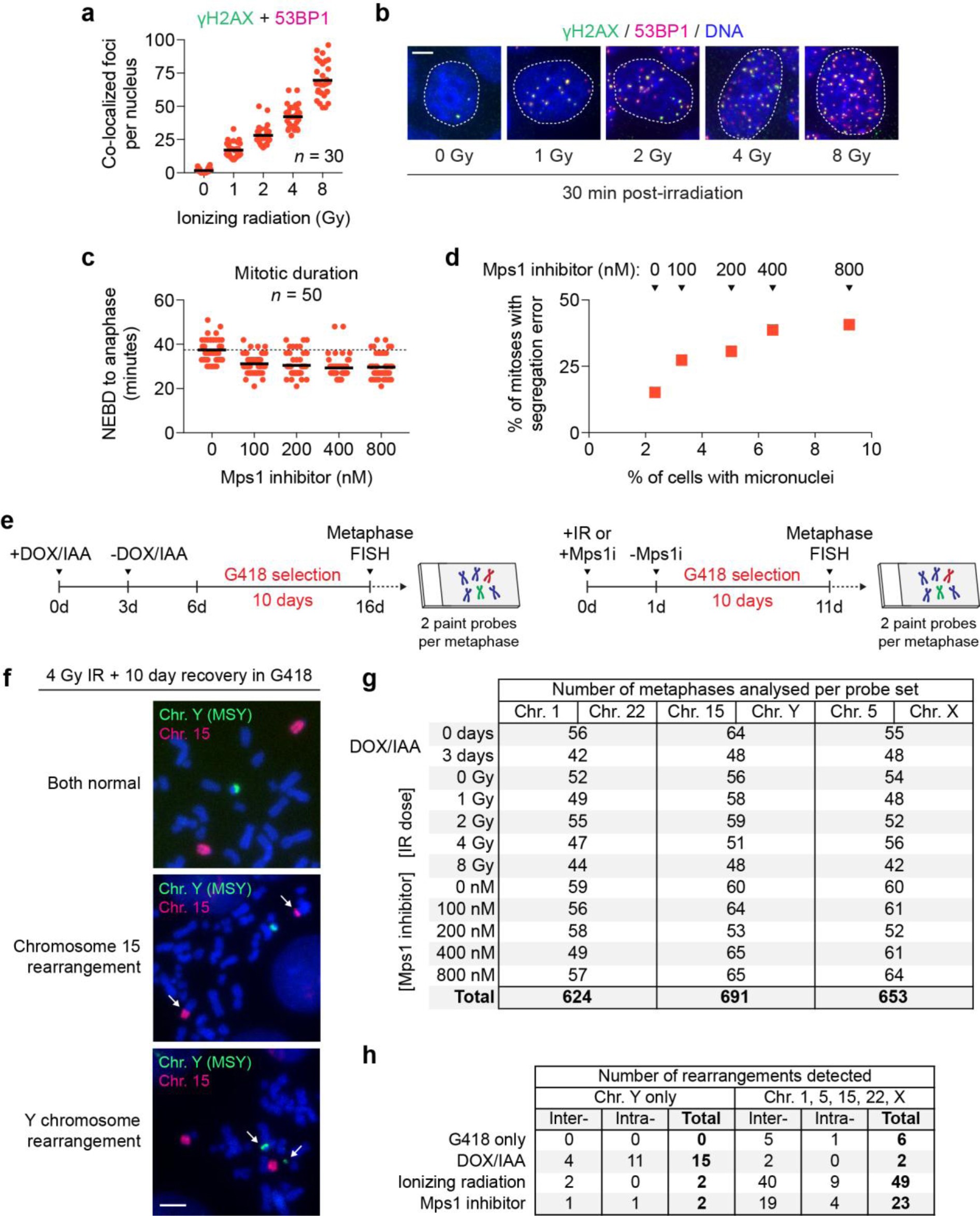
Supplementary Figure 7: Chromosomal rearrangements generated from ionizing-radiation exposure or mitotic spindle assembly checkpoint inactivation.

(associated with Fig. 4a). a-b) Increasing doses of ionizing radiation were used to induce widespread DNA damage, which produced co-localized nuclear foci of γH2AX and 53BP1. DLD-1 cells were treated with the indicated doses of radiation and fixed after recovery for 30 min. Cells were processed for immunofluorescence using antibodies against γH2AX and 53BP1. Quantification of co-localized foci (n = number of cells examined per dose) is shown in a, and representative images are shown in b. Scale bar, 5 µm. c-d) An inhibitor of the Mps1 mitotic kinase (reversine) was used to inactivate the spindle assembly checkpoint during mitosis to drive premature anaphase onset. DLD-1 cells stained with SiR-DNA were treated with the indicated doses of reversine and imaged by time-lapse microscopy. Quantification of mitotic duration is shown in c (n = number of cells examined per dose; NEBD, nuclear envelope breakdown), and the frequency of mitotic events developing chromosome segregation errors is shown in d. At the highest concentration used (800 nM), nearly half of mitoses resulted in errors with micronuclei detected in ~10% of cells. e) Experimental schematic for Fig. 4a. f) Examples of irradiated cells showing structural rearrangements for the indicated chromosomes by metaphase FISH. Scale bar, 5 µm. g) Sample sizes for each condition and set of probes for Fig. 4a. h) The total number of inter- and intra-chromosomal rearrangements observed for the indicated conditions.