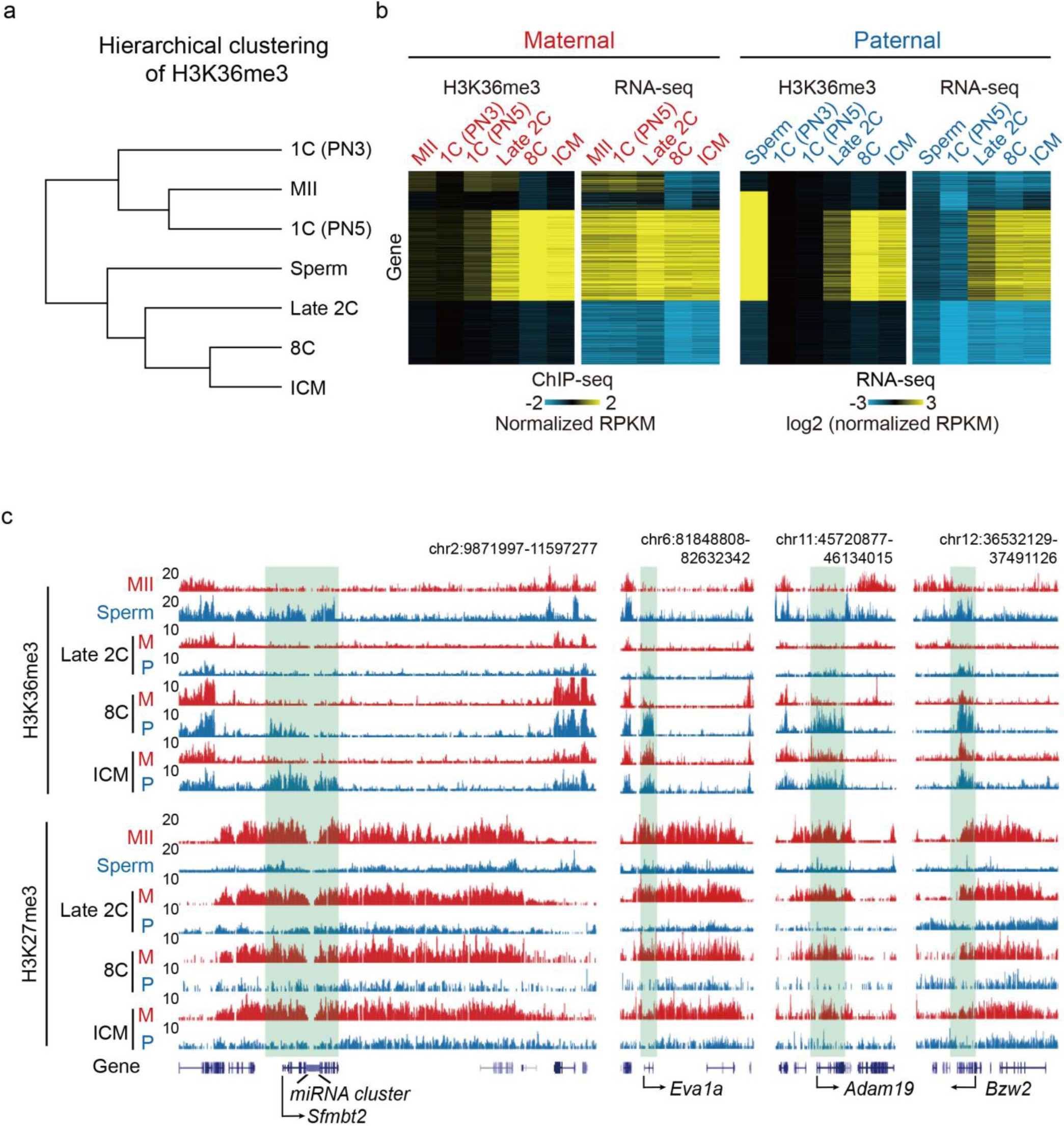
Supplementary Fig. 9: Allelic H3K36me3 in early embryos.
From: SETD2 regulates the maternal epigenome, genomic imprinting and embryonic development

a, Hierarchical clustering analysis of H3K36me3 at individual stage of mouse early embryos. b, Heat maps showing allelic H3K36me3 enrichment and related allelic gene expression in mouse early embryos. c, Snapshots showing allelic H3K36me3 and H3K27me3 at Sfmbt2, Eva1a, Adam19 and Bzw2 loci.