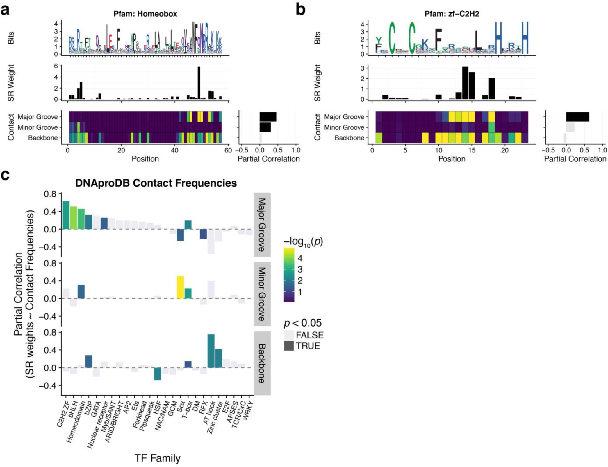
Supplementary Figure 3: Comparison of similarity regression weights to known DNA-contacting residues.
From: Similarity regression predicts evolution of transcription factor sequence specificity

(a) Homeodomain, or (b) C2H2 ZF similarity regression (SR) weights are compared to DNAproDB contact frequencies for DNA backbone, major and minor groove contacts, using partial Pearson correlations. TF amino acid sequence diversity (for the similarity regression model training sequences) is displayed, for reference (above). Figures comparing contact frequencies with similarity regression weights are provided for all similarity regression models in Supplementary Data 1. (c) Partial correlations for 25 TF families with similarity regression models and structural information in DNAproDB (Sagendorf, J.M., et al., Nucleic Acids Res. 45, W89-W97, 2017) are displayed and coloured according to the statistical significance, as -log10(p-value).