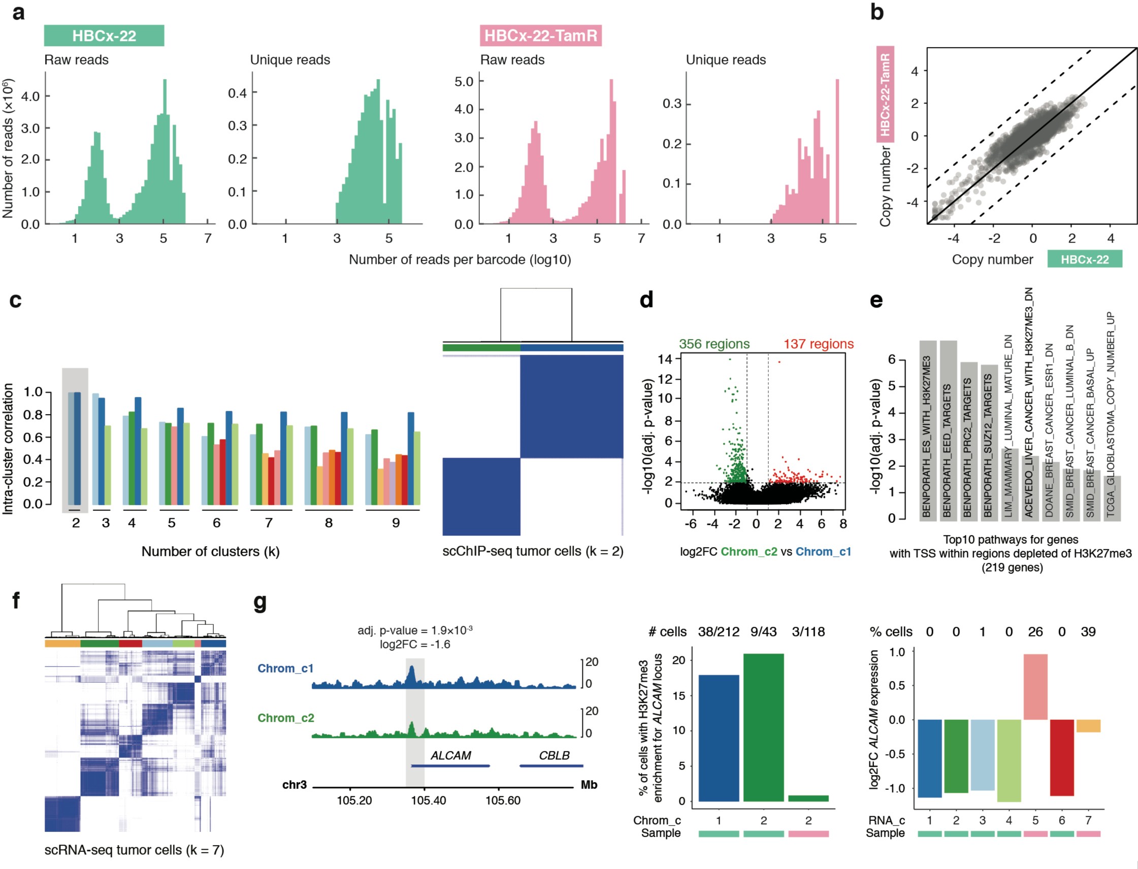
Supplementary Fig. 14: Clustering of single-cell ChIP-seq profiles of human tumor cells from the HBCx-22 model.
From: High-throughput single-cell ChIP-seq identifies heterogeneity of chromatin states in breast cancer

(a) Histograms of the distribution of scChIP-seq raw and unique sequencing reads per cell in untreated HBCx-22 and Tamoxifen-resistant HBCx-22-TamR PDX. (b) Copy number in 0.5 Mb non-overlapping regions plotted for bulk DNA profiles of Tamoxifen-resistant PDX (HBCx-22-TamR) versus untreated PDX (HBCx-22). No aberrant variation in copy number was identified in this xenograft model between the resistant and sensitive tumors. The mean (diagonal black line) and deviations greater than n = 2 standard deviations compared to the mean (dashed black lines) are represented. (c) Consensus clustering analysis for scChIP-seq dataset. Left panel: mean of all pairwise correlation score between cluster’s members is plotted for k clusters ranging from 2 to 10. At k = 2 clusters, the intra-cluster correlation is maximized. Right panel: hierarchical clustering and corresponding heatmap of cell-to-cell consensus clustering scores for scChIP-seq on tumor cells (HBCx-22 and HBCx-22-TamR PDXs). Consensus scores ranges from 0 (white: never clustered together) to 1 (dark blue: always clustered together). Cluster membership is color coded above heatmap. (d) Volcano plot representing adjusted P values (two-sided Wilcoxon signed-rank test) versus fold-changes for differential analysis comparing chromatin marks between Chrom_c2 and Chrom_c1 (n = 356 enriched and 137 depleted regions with adjusted P value < 0.01 and |log2FC| > 1). (e) Barplot displaying the -log10 of adjusted P values from pathway analysis for regions with depletion of H3K27me3 in cells from Chrom_c2. The gene sets are indicated on the barplot. (f) Hierarchical clustering and corresponding heatmap of cell-to-cell consensus clustering score for scRNA-seq tumor cells (HBCx-22 and HBCx-22-TamR PDXs). Consensus score ranges from 0 (white: never clustered together) to 1 (dark blue: always clustered together). Cluster membership is color coded above the heatmap. (g) Left panel: aggregated H3K27me3 chromatin profiles for Chrom_c1 and Chrom_c2 are shown for the ALCAM locus (n = 212 and 161 single-cells for Chrom_c1 and Chrom_c2 respectively). Differentially bound region identified by two-sided Wilcoxon signed-rank test is highlighted in gray with the corresponding adjusted P value and log2 fold-change. Middle panel: barplot displaying the proportion of cells with H3K27me3 enrichment in each cluster. The corresponding number of cells is indicated above the barplot. For each cluster, the origin of cells (green for HBCx-22 and pink for HBCx-22-TamR) is indicated below. Right panel: barplot displaying the average log2 fold-change for ALCAM expression level for cells in each cluster versus all remaining cells. The percentage of cells, within each cluster, with detectable ALCAM expression is indicated above the barplot. For each cluster, the origin of cells (green for HBCx-22 and pink for HBCx-22-TamR) is indicated below.