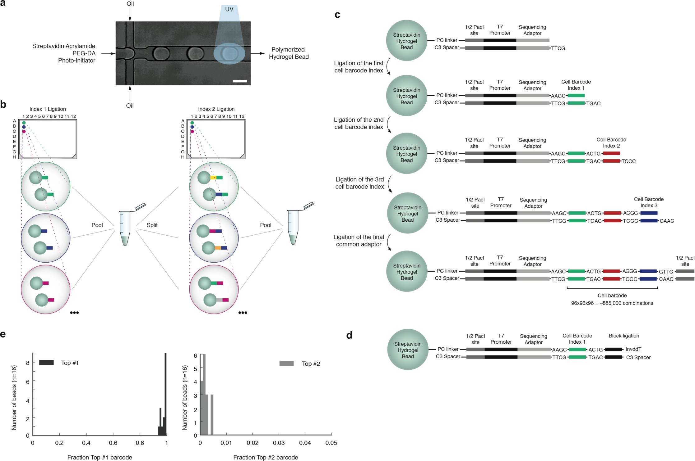
Supplementary Fig. 3: Barcoded bead production and quality control.
From: High-throughput single-cell ChIP-seq identifies heterogeneity of chromatin states in breast cancer

(a) Beads were produced in a microfluidic device with 2-inlets by dispersing a mixture comprising PolyEthylene Glycol Di-Acrydrite (PEG-DA), Streptavidin Acrylamide and the photo-initiator. Flow rates were adjusted to produce 9 pl droplets, and immediately exposed to UV light for polymerization of the hydrogel network (see Methods). Scale bar corresponds to 25 μm. (b) Split- and-pool synthesis principle for the addition of successive indexes. (c) Barcodes were synthesized by successive ligation of double-stranded indexes containing 5′ overhang of 4 base pairs by three rounds of split-and-pool synthesis using 96 Index 1, 96 Index 2 and 96 Index 3. Barcodes were flanked at one end by common sequences comprising a 1⁄2 Pac1 restriction site, a T7 promoter and the Illumina Read #2 sequencing primer, which were bound to the beads via a photocleavable linker (PC-linker). A 3′ C3-spacer was added to the 3′end of the photocleaved site for directed ligation to the other end of the barcode comprising a second common sequence with the 1⁄2 Pac1 restriction site ligated to the index 3. (d) Barcodes that failed in one of the three split-pool rounds were completed with a ‘block’ oligonucleotide comprising a 5′ C3-spacer and a 3′ Inverted ddT to prevent ligation. (e) Single-bead sequencing results showing the fraction of the first two most abundant barcodes of 16 beads. In average, 97.7% of the barcodes corresponded to the same sequence and the second most abundant barcode represented 0.17% of all sequences.