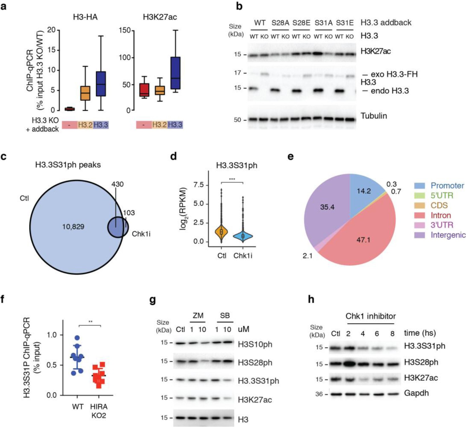
Supplementary Figure 4: H3.3 phosphorylation promotes acetylation at enhancers.
From: Phosphorylation of histone H3.3 at serine 31 promotes p300 activity and enhancer acetylation

Related to Fig. 2. a, Boxplots showing H3-Flag-HA (left) and H3K27ac (right) enrichment (ChIP-qPCR) at 10 enhancer regions in H3.3 KO mESCs expressing exogenous histones (H3.2 and H3.3) compared to WT mESCs. (n = 10). The bottom and top of the boxes correspond to the 25th and 75th percentiles, and the internal band is the 50th percentile (median). The plot whiskers correspond to 1.5× interquartile range and outliers are excluded. b, Immunoblot of whole cell lysates from WT and H3.3 KO mESCs exogenously expressing histones and indicated histone mutants. Blot is representative of two independent experiments. See also Supplementary Fig. 12a for all the blots in this figure. c, Venn diagrams showing drastically reduced H3.3S31ph peaks in WT mESC treated with Chek1inhibitor (Chk1i). p = 6.419 x 10-14 by hypergeometric test. Ctrl peaks (n = 11,259), Cheki peaks (n = 533). d, Violin plot showing H3.3S31ph in WT and mESC treated with Chek1 inhibitor (Chk1i). ***P < 2.2 × 10−16 by Wilcoxon rank sum two-side test (n = 11,259). Violin plots displayed as boxplot in panel a. e, Genome-wide distribution of H3.3S31ph binding sites (percent of total number of sites. H3.3S31ph ChIP-seq identified elements that fell within 300 kb from coding regions were analyzed based on their distance from nearest genes using CEAS. The pie chart represents percent distribution. f, ChIP-qPCR of H3.3S31ph enrichment at enhancers in WT and HIRA2 KO mESCs. Data are expressed as percentage of input and represent mean ± s.d. (n = 8), two-tailed t-test **P = 0.0016. g, Immunoblot of whole cell lysates from WT mESCs treated with indicated concentration of Chk1 kinase inhibitor (SB218078, ‘SB’) or Aurora B kinase inhibitor (ZM447439, ‘ZM’) for 4 hrs. Blot is representative of three independent experiments. h, Immunoblot of whole cell lysates from wild-type mESCs treated with Chk1 inhibitor for the indicated times. Blot is representative of three independent experiments.