Supplementary Figure 1: Characterization of SuRE libraries and SuRE data.
From: High-throughput identification of human SNPs affecting regulatory element activity

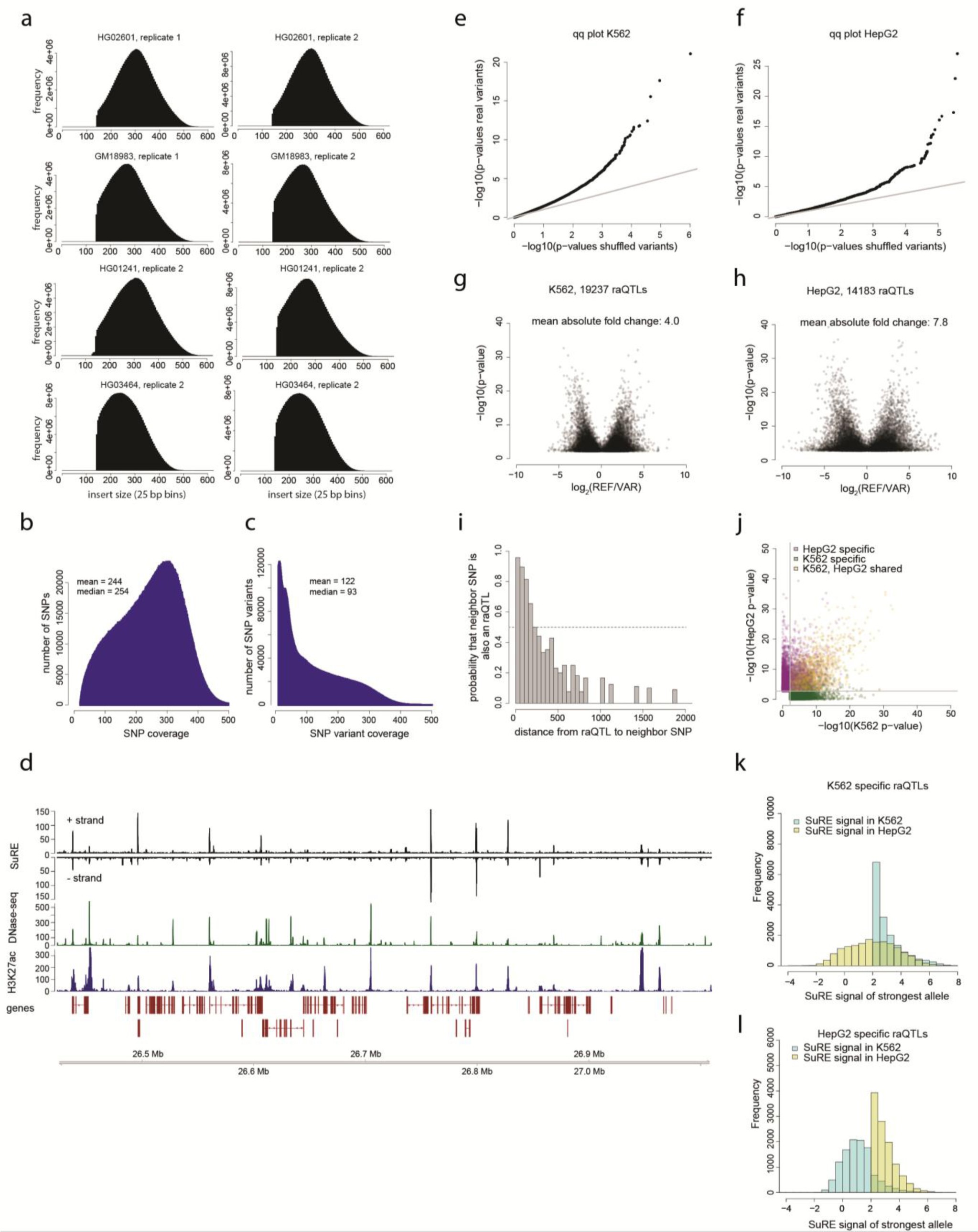
a. Inserted fragment size distribution for each SuRE library (bin size 25 bp). b. Histogram showing the coverage of each SNP position in the combined SuRE libraries. c. Same as (b) but now for each SNP allele. d. Representative ~0.5-Mb genomic region showing SuRE signals of HG02601, SuRE library 1 in K562 cells, together with DNase-seq and H3K27ac signals in K562 cells (Encode Project Consortium, 2012, Nature 489, 57-74). e. qq plot showing the distribution of Wilcoxon rank-sum test P-values for SNPs in SuRE in K562 (y-axis) compared to distribution of Wilcoxon rank-sum test P-values obtained after random shuffling the SuRE expression values for each SNP (x-axis). Shown is a random subset of 100,000 SNPs. Gray line indicates y=x diagonal. f. Same as (e) but for HepG2. g. Volcano plot showing for all raQTLs in K562 (n=19,237) the log2 difference in SuRE signals for the REF and the ALT allele (x-axis) and the associated Wilcoxon rank-sum test P-values (y-axis). h. Same as (g) but for HepG2 (n=14,183). i. Histogram showing for all raQTLs in K562 the probability of the nearest neighbor SNP also being a raQTL, as a function of their distance. The dotted gray line indicates probability 0.5. j. SuRE Wilcoxon rank-sum test P-values in K562 and HepG2 cells for all SNPs that are raQTLs in at least one of the two cell types (See Fig. 1e). Gray lines indicate the P-value cut-offs for each cell type. k. Histogram showing for all K562 specific raQTLs the SuRE signal of the strongest allele in K562 (blue) and in HepG2 (yellow). l. Same as (k) but for all HepG2 specific raQTLs.