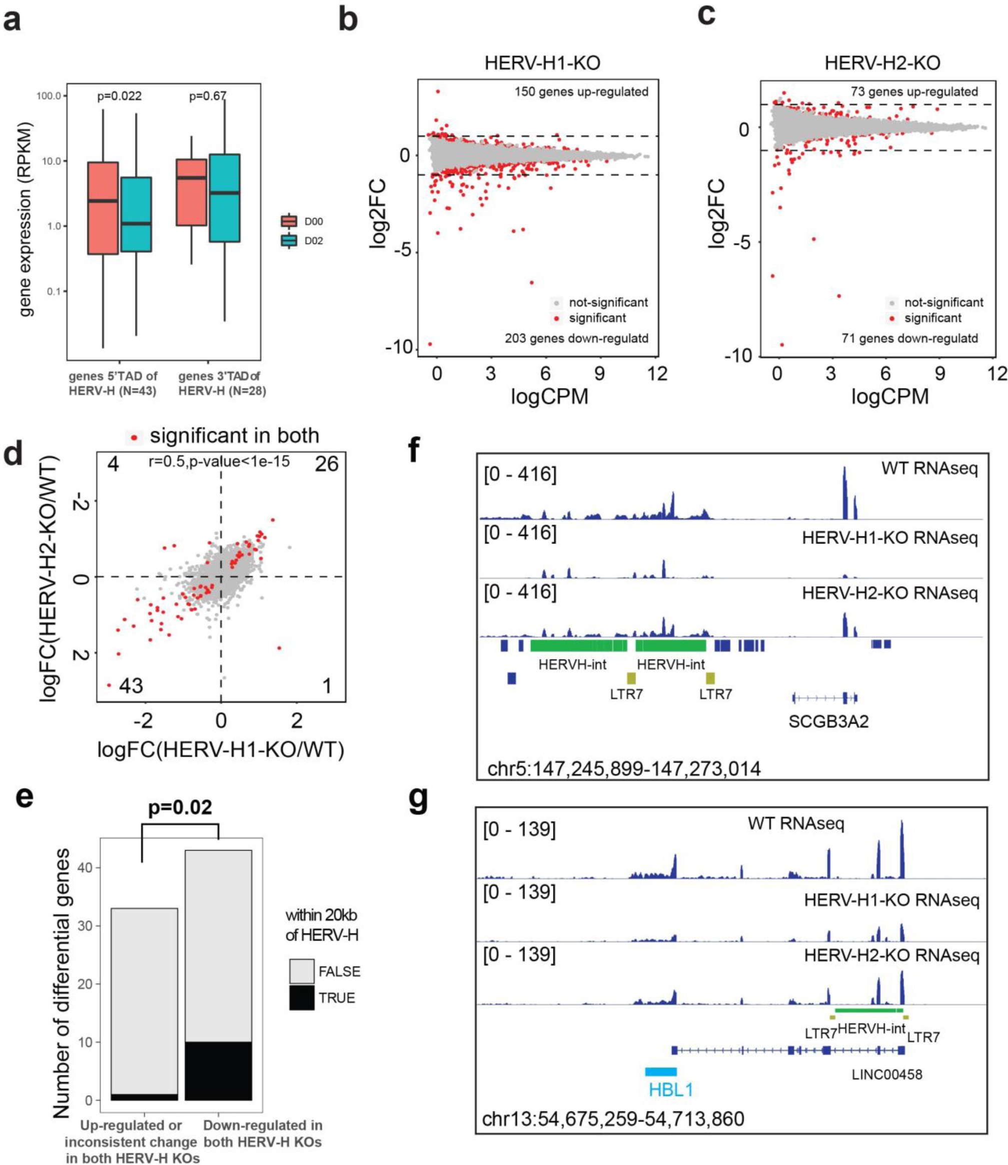
Supplementary Figure 9: HERV-H knockout leads to alterations of gene expression programs in hESCs.

(a) Boxplots showing expression levels (RPKMs) of genes whose TSSs are located within TADs immediately 5’ (N=43) or 3’ (N=28) to boundary-associated HERV-Hs. P-values are from two-sided paired t-test on the log-transformed expression levels. The elements of the boxplot are: center line, median; box limit, upper and lower quartiles; whiskers, 1.5x interquartile range. (b) MA-plot (log ratio vs mean) showing average gene expression levels and fold changes of each gene in HERV-H1-KO and wild-type (WT). (c) Same as (b) but for HERV-H2-KO. (d) Scatterplot shows the changes in gene expression in HERV-H1-KO and HERV-H2-KO cells over WT cells. The red dots mark genes that with significantly changed gene expression in both mutant cell lines. The numbers of significantly changed genes in each Quadrant are indicated at the corner of each quadrant. Pearson correlation coefficient (PCC) and p-value are indicated (total number of genes N= 15623). (e) Barplot showing the number of significantly changed genes located within 20 kb of the HERV-H sequences. Genes down-regulated in both HERV-H knockouts were more likely to be within 20 kb of HERV-H sequences. P-value is from two-sided Fisher’s exact test (N=76). (f,g) RNA-seq profile of wild-type (WT) and HERV-H1-KO and HERV-H2-KO lines at the SCGB3A2 and LINC00458/HBL1 gene loci. The experiments were repeated twice independently with similar results.