Supplementary Figure 3: SNAP91 and TSNARE1 CRISPRa/i perturbations.
From: Synergistic effects of common schizophrenia risk variants

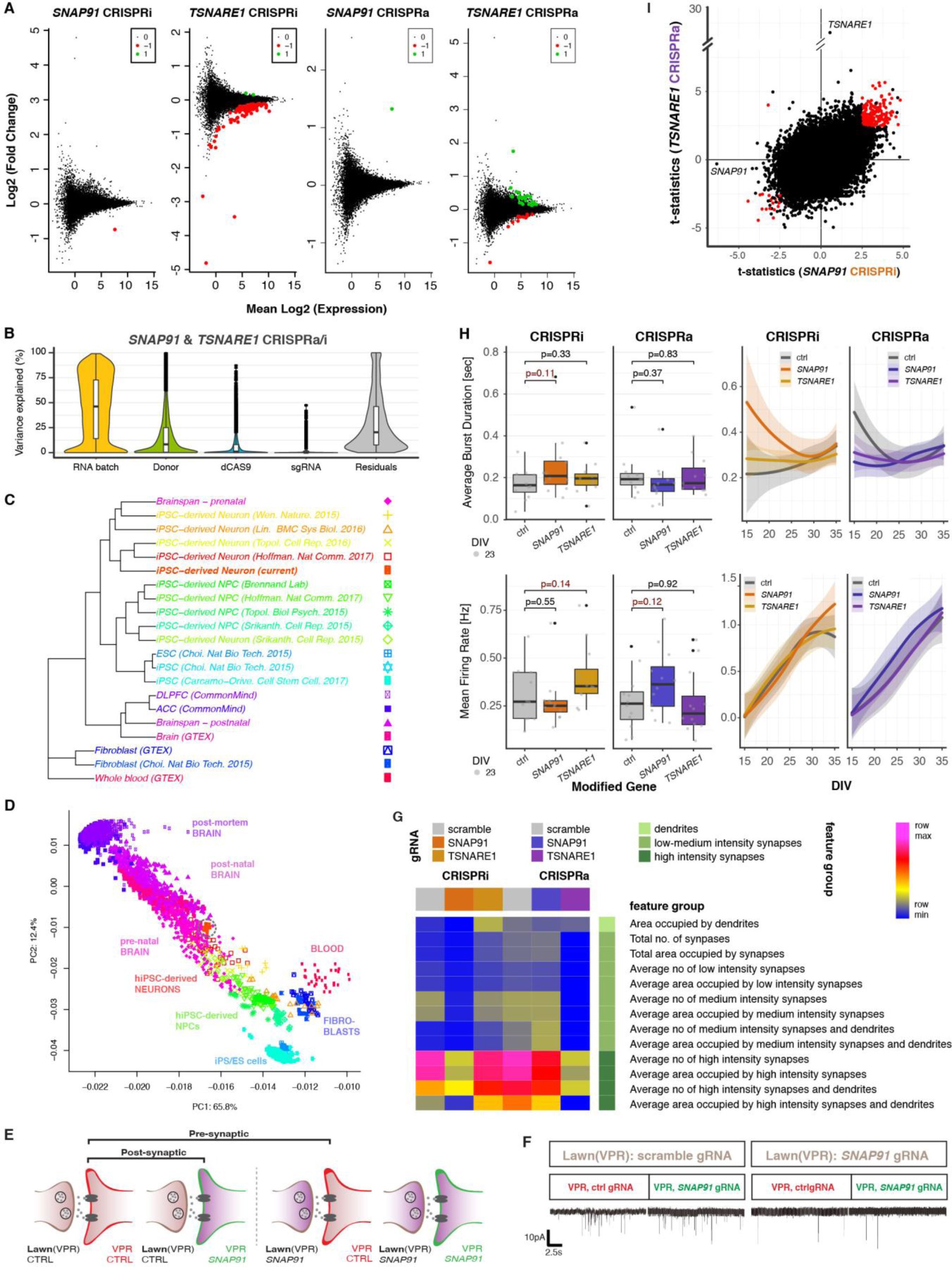
A. Mean difference (MA) plots of SNAP91 and TSNARE1 CRISPRa/i differential expression in NGN2-excitatory neurons, with significantly differentially expressed genes highlighted (empirical Bayes method + multiple testing correction, FDR <5%). B. Expression variance is partitioned into fractions attributable to each experimental variable. Violin plots show the percentage of variance explained by each variable over all genes (n=19,255) and samples (n=28), with violin width indicating density estimate. Overlaid boxplots show first to third quartile and the median. Whiskers indicate largest/smallest observation (no larger/smaller than hinge +/- 1.5 * inter-quartile range). C. Hierarchical clustering of RNA-Seq samples from (A) with 2699 RNA-Seq samples, including brain tissue, hiPSC-derived neural cells, pluripotent cells as well as fibroblasts and blood. The current study’s NGN2-excitatory neurons show clustering by cell type. D. Principle component analysis of 2699 samples as in (C). E. Detailed schematic of assessing synaptic effect of increased SNAP91 expression in NGN2-excitatory neurons using a fluorescent labeling strategy (Fig. 3d). Lawns of either dCas9-VPR + scramble gRNA or dCas9-VPR + SNAP91 gRNA NGN2-excitatory neurons were prepared. Rare dCas9-VPR NGN2-excitatory neurons labeled by either dTomato (scramble gRNA) or eGFP (SNAP91 gRNA) were both seeded as ~1% of each neuronal lawn. The effect of increasing SNAP91 expression on postsynaptic function is measured by comparing synaptic activity between differently colored neurons within the same neuronal lawn. The effect of increasing SNAP91 expression on presynaptic function is measured by comparing electrical activity between same-colored neurons on different lawns. F. Representative traces of sEPSCs (spontaneous Excitatory Postsynaptic Currents) from day 28-31 NGN2-excitatory neurons with each condition described in the figure. G. Representative summary heatmap and clustering of mean values of synapse-associated features as measured in 612 samples (2 batches, two groups (CRISPRa/i), three gRNA treatments (scramble, SNAP91, TSNARE1), each of which were imaged using 3 channels as stained for nuclear, axon/dendritic, and synaptic markers using 5 Z levels images as obtained from confocal immunofluorescence imaging. H. Average burst duration (top) and mean firing rate (bottom) in SNAP91 and TSNARE1 CRISPRa/i D23 NGN2-excitatory neurons (left, n=24 independent cell culture wells ea) and at various time points from 15 to 35 days in vitro (DIV) (right, n=48 ea across 4 time points). Line fitted through locally weighted smoothing (loess). Shaded areas represent 95% confidence interval. All boxplots show first to third quartile and the median. Whiskers indicate largest/smallest observation (no larger/smaller than hinge +/- 1.5 * inter-quartile range); overlaid scatter plots show means of replicates from individual lines. P-values were calculated using a two-sided t-test. I. Analysis of concordance between differential expression results of SNAP91 CRISPRi and TSNARE1 CRISPRa in NGN2-excitatory neurons (n=4 independent samples). All genes are plotted. Shared significant DEGs are marked in red. Concordance of red genes was evaluated based on Spearman correlation between t-statistics from the two data sets (adj. R2 = 0.7, p= 7.3e−23). P-values were computed through a one-sided hypothesis test for the Spearman correlation coefficients being greater than zero.