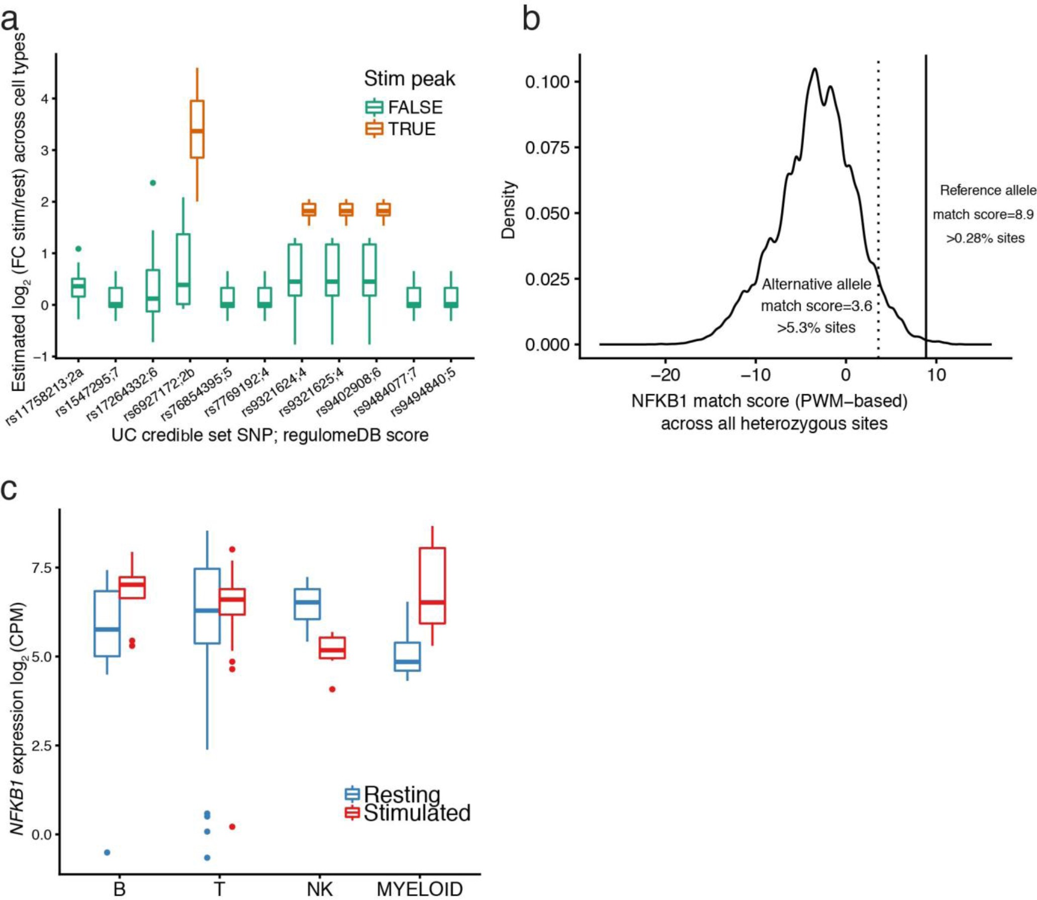
Supplementary Fig. 13: Putative regulation of TFNAIP3.
From: Landscape of stimulation-responsive chromatin across diverse human immune cells

a, UC-associated variants that overlap accessible regions at the TNFAIP3 locus and the distribution of stimulation-effects across all cell types. The variants rs9321624, rs9321625, and rs9402908 overlap the same accessible region. b, The distribution of PWM-predicted NFκB1 binding affinity across all heterozygous sites from four donors. The reference allele at chr6:138002175 is represented by the solid vertical line, and the alternative is represented by the dotted vertical line. c, Gene expression measured for NFκB1 grouped by lineage and condition. Sample sizes can be found in Supplementary Table 1.