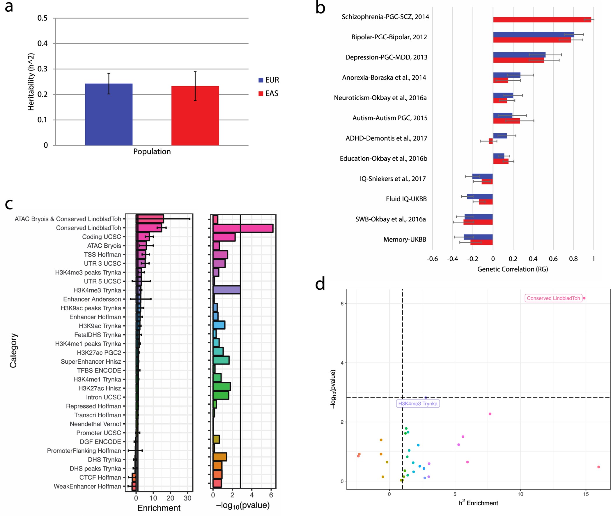
Extended Data Fig. 2: Heritability and genetic correlation.
From: Comparative genetic architectures of schizophrenia in East Asian and European populations

a, Heritability (h2) for the EAS stage 1 (n = 13,305 cases; 16,244 controls) and EUR samples (n = 33,640 cases; 43,456 controls). Sample description applies to b-d. Error bars indicate the 95% confidence interval. b, Genetic correlation between schizophrenia and other traits within EUR (blue) and across EAS and EUR (red). Error bars indicate the 95% confidence interval. c, Enrichment and its corresponding significance for heritability partitioned based on various annotations. Error bars indicate the 95% confidence interval. d, Scatterplot showing the enrichment versus the significance for heritability partitioned based on various annotations. More details are available in Methods.