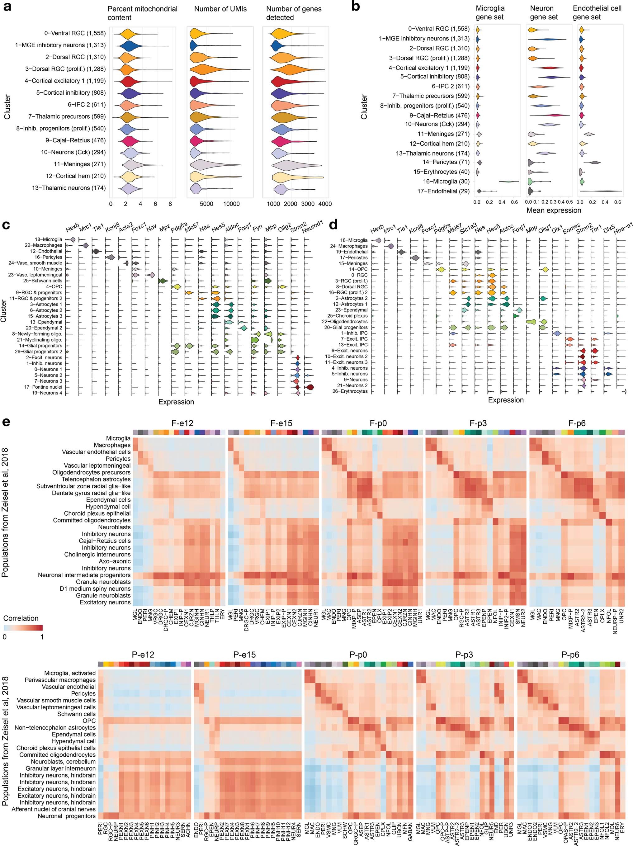
Extended Data Fig. 2: Quality control and cell type labeling strategies in scRNA-seq atlas of the developing brain.
From: Stalled developmental programs at the root of pediatric brain tumors

a, Distribution of quality control statistics for the E12.5 mouse forebrain. UMIs, unique molecular identifiers. Number of cells in each cluster is indicated in parentheses; clusters with > 100 cells are shown. Violins are colored by cluster identity, and generated as in Fig. 7. b, Illustration of quantification of cell-type specific gene sets (Supplementary Table 1a) to assign broad cell class. E12.5 mouse forebrain is shown. Number of cells in each cluster is indicated in parentheses. c-d, Gene expression distribution for selected cell type-specific canonical markers (Supplementary Table 1b) in clusters of the joint mouse pons (c) and forebrain (d). Number of cells in each cluster is indicated in Supplementary Table 2b, c. Violins are colored by cluster identity and generated as in Fig. 7, with all violins scaled to the same width. e, Heat maps of Spearman correlations of gene expression between clusters in the mouse dataset in this study (columns), and representative populations from a published atlas of the mouse central nervous system by Zeisel et al, 2018, Cell33 (rows). For populations within the Zeisel et al dataset, a representative cluster was selected from each developmental compartment (see Supplementary Note for details). Color annotation on columns corresponds to cluster identity. Number of cells in each cluster is indicated in Supplementary Table 2a.