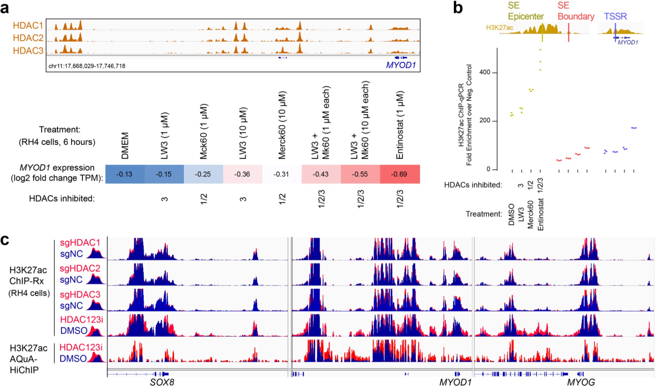
Supplementary Figure 5: Disruption of individual HDACs (1, 2 or 3) are insufficient to observe the spreading of histone acetylation seen with simultaneous inhibition of all three HDACs.
From: Histone hyperacetylation disrupts core gene regulatory architecture in rhabdomyosarcoma

a, Top, ChIP-seq data showing HDAC1, HDAC2, and HDAC3 co-localize to the same SE constituents on the MYOD1 super enhancer. Bottom, RNA-seq following 6 hours of treatment with HDAC3 selective inhibitor LW3, HDAC1/2 selective inhibitor Merck60, or both LW3 and Merck60 simultaneously, or HDAC1/2/3 selective inhibitor Entinostat. Log2 fold change in TPM (transcripts per million) of MYOD1 expression was measured by RNA-seq after 6 hours of treatment in RH4 cells. RNA-seq experiments were performed once per drug per time point per concentration, and are representative of similar observations made at the same time 6 hour point from RMS cells treated with related HDAC inhibitors (data not shown). Merck60 only treatments were performed in isogenic and epigenetically/transcriptionally identical cells, RH41. b, ChIP-qPCR of H3K27ac at MYOD1 super enhancer epicenter, boundary, or TSSR (transcriptional start site region) from RH4 cells treated with DMSO (6 hours), LW3 (1 µM, 6 hours), Merck60 (1 µM, 6 hours) of Entinostat (1 µM, 1 hour). Dots show enrichment across technical triplicates. c, ChIP-Rx (top 4 tracks) of H3K27ac in RH4 cells with CRISPR disrupted HDAC1, 2 or 3 for 72 hours, compared to triple inhibition with HDAC1/2/3 selective inhibitor Entinostat for 6 hours. ChIP-Rx experiments were performed once. AQuA-HiChIP is representative of 2 separate biotin-captures, library preparations and sequencing runs that gave similar results. Controls are colored dark blue and overlap treated tracks colored red. Two-dimensionalized AQuA-HiChIP data in RH4 cells treated with DMSO or Entinostat is shown in the last track. Genome tracks are shown at SOX8, MYOD1 and MYOG.