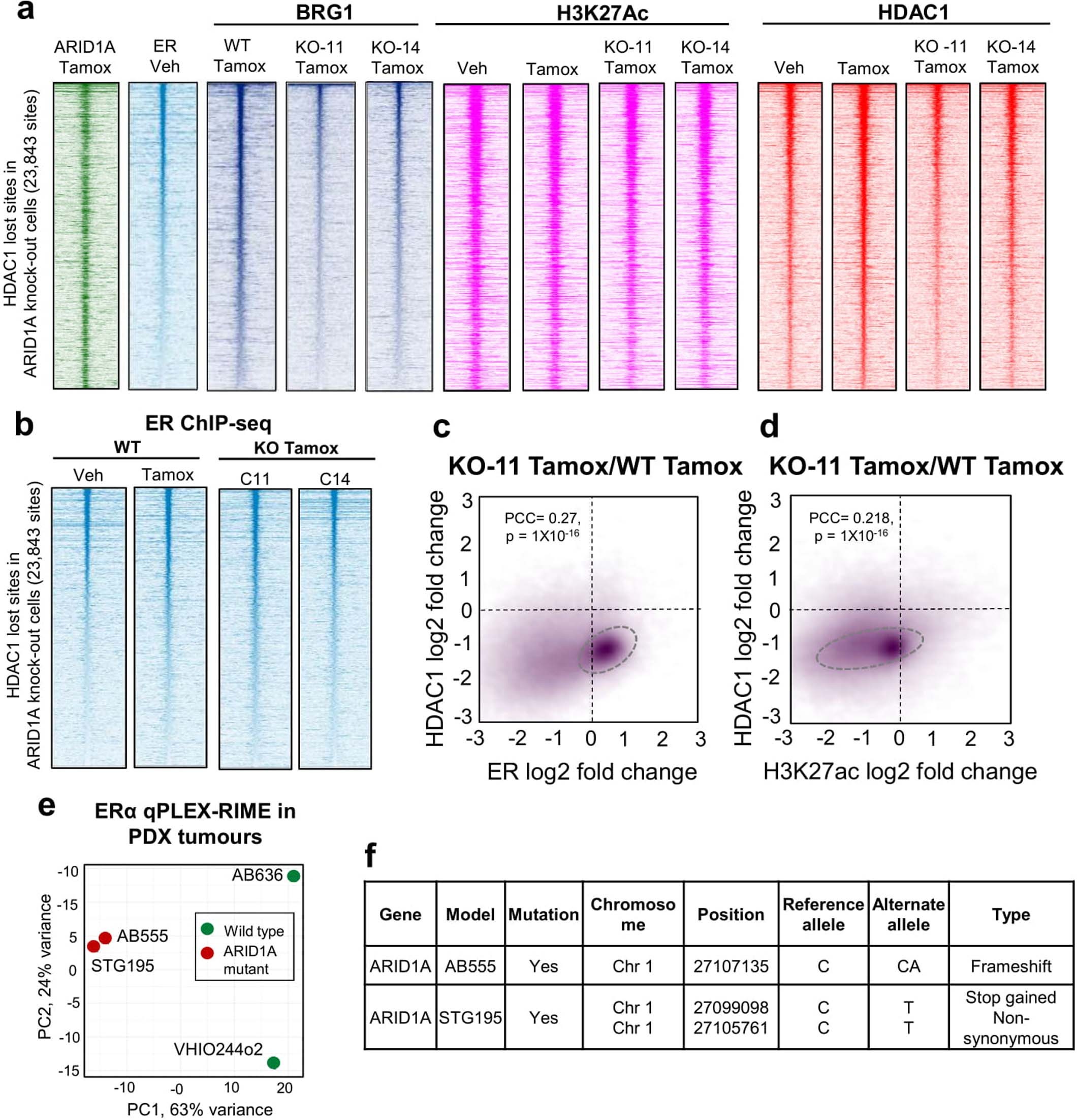
Extended Data Fig. 9: ARID1A promotes BRG1 and HDAC1 binding without affecting ER and H3K27ac occupancy.

a, b. BRG1, H3K27Ac, HDAC1 and ER (b) ChIP-seq were conducted in asynchronous wild type cells treated with vehicle or tamoxifen or in the two ARID1A knock-out clones (Clones 11 and 14) following tamoxifen treatment. The binding is shown on regions where HDAC1 is lost in ARID1A knockout cells relative to wild type cells. n = 3 independent biological cell cultures. c, d. Scatterplot showing the correlation of ER (c) or H3K27Ac (d) and HDAC1 binding in ARID1A knockout clone 11 versus wild type cells. n = 3 independent biological cell cultures. PCC – Pearson Correlation coefficient. p-values were calculated by Pearson correlation test, two-sided. e. Principal Component Analysis (PCA) of normalised peptide intensities of PDX tumours after ER qPLEX-RIME. n = 2 PDX each group. f. Details of ARID1A mutations observed within ER + PDX tumours used in ER qPLEX-RIME.