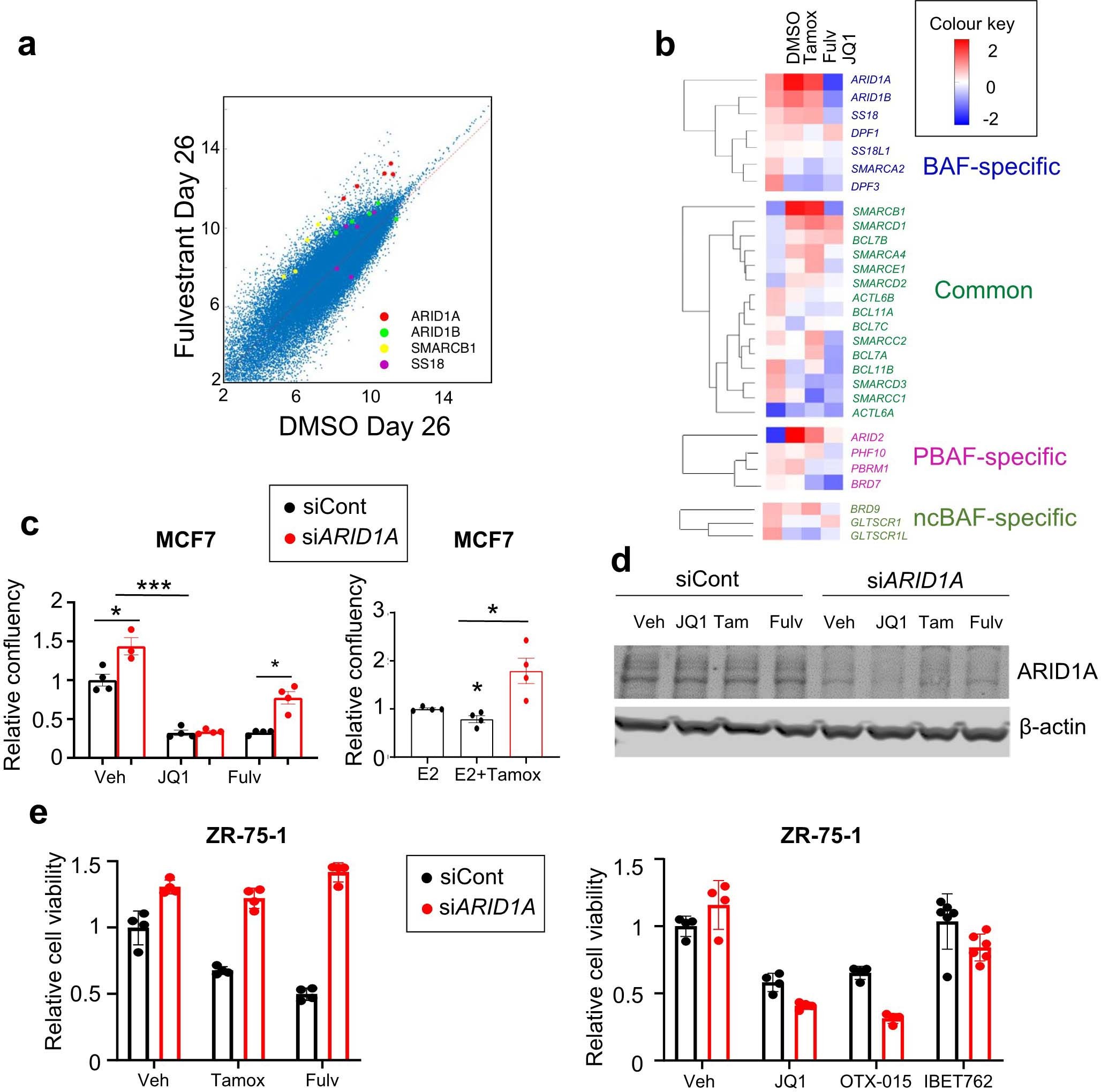
Extended Data Fig. 1: Enrichment of BAF and P-BAF components in the CRISPR screen.

a. Scatterplot of CRISPR screening data, showing enrichment of BAF components following 26 days of different drug treatment, relative to DMSO treated control cells. n = 3 independent viral infections. b. Log2 fold changes showing gRNA enrichment/depletion against all BAF, P-BAF and ncBAF components in the CRISPR screen. Treatment conditions are compared to DMSO control. More proliferative changes represent enriched gRNA after treatment, indicating genes that contribute to drug resistance. c, e. Validation of ARID1A perturbation effect on proliferation and drug response using ARID1A siRNA on MCF7 (c) and ZR-75-1 (e), representative experiments shown from 2 similar independent experiments each cell line. p-values calculated by One way ANOVA test. * denote p < 0.05, *** denotes p < 0.001. Sample size mentioned in S4. Measure of centre represents mean ± SEM (c) and mean ± SD (e). d. Western blot of ARID1A protein levels after siRNA transfection in MCF7 cells. A representative image is shown from 3 similar independent experiments. Unprocessed Western blot in Source Data Fig. 2.