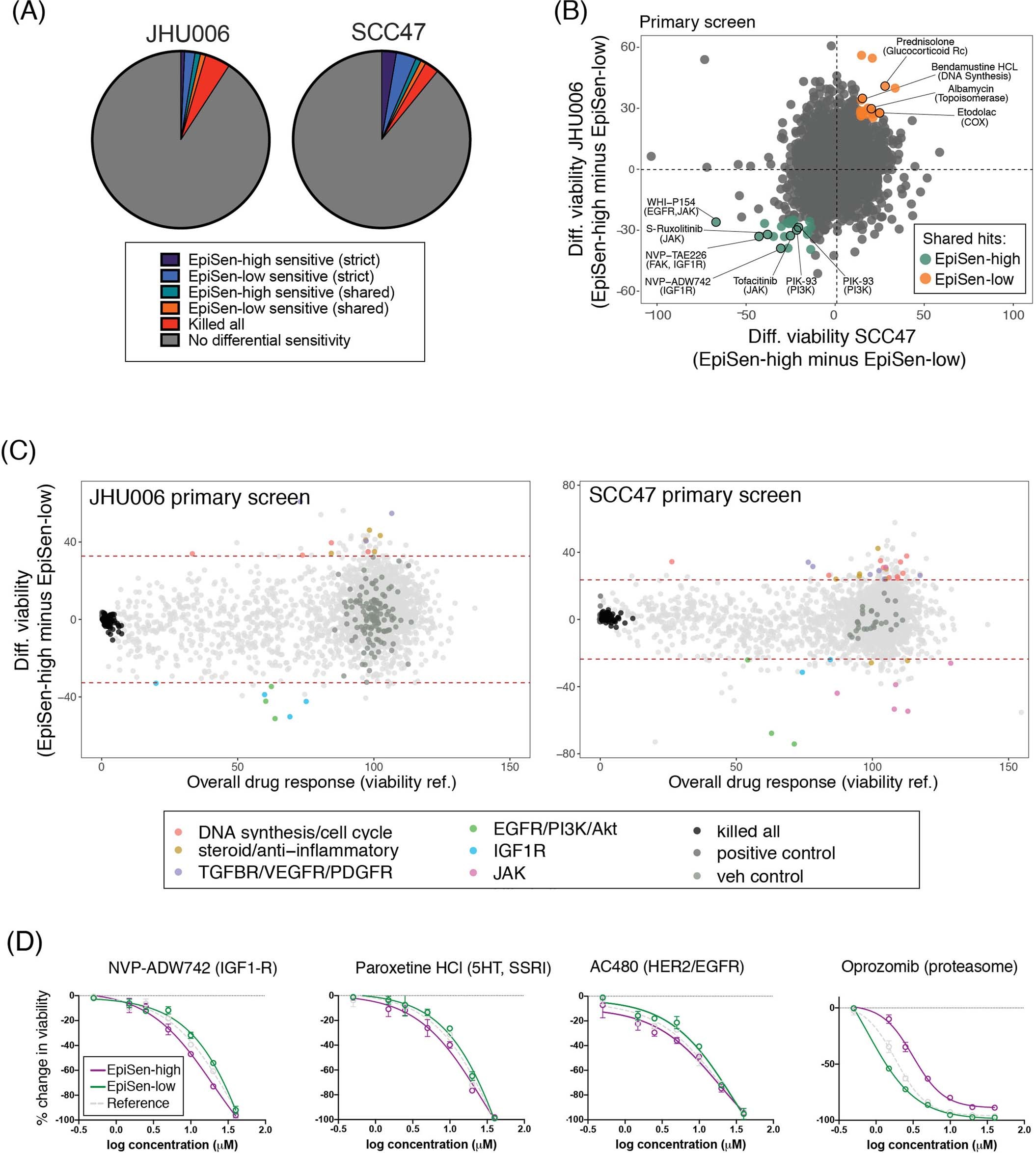
Extended Data Fig. 9: Drug sensitivity of EpiSen-high cells and EpiSen-low cells.
From: Pan-cancer single-cell RNA-seq identifies recurring programs of cellular heterogeneity

a, Pie charts depict the proportions of primary screen hits by type. b, Shared hits between SCC47 and JHU006 for compounds that preferentially killed the EpiSen-high (green) and EpiSen-low (orange) states. Selected hits are labeled. c, Viability of the control population (X-axis) and differential viability of the EpiSen-high vs. EpiSen-low populations (Y-axis) upon treatment with 2198 compounds in JHU006 (left) and SCC47 (right). Dotted lines represent thresholds for differential sensitivity, and hits are colored as defined in the lower legend. d, Dose response curves of selected compounds in three SCC47 subpopulations at seven concentrations measured in duplicate (continued from Fig. 6c). Change in viability was calculated relative to vehicle (DMSO-treated) controls. Error bars represent standard deviation, data points represent the mean of replicates.