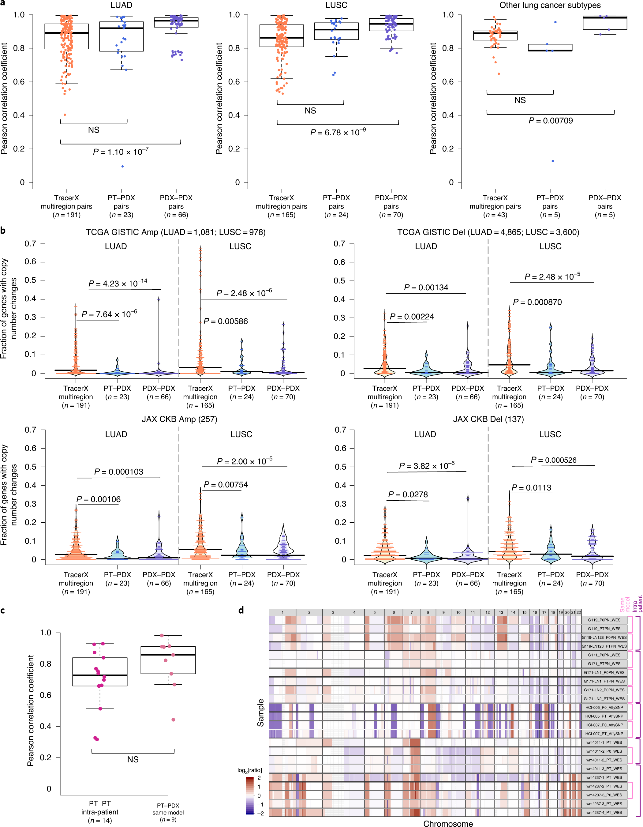
Fig. 6: Comparison of CNA variation during PDX engraftment and passaging with CNA variation among patient multiregion, tumor relapse and metastasis samples.

a, Distributions of Pearson correlation coefficients of gene-based copy number for lung adenocarcinoma (LUAD), lung squamous cell carcinoma (LUSC) and other lung cancer subtypes, comparing different datasets. From left to right on the x axis, these include: multiregion tumor samples of the same patient from TRACERx (n = 92 PTs; n = 295 multiregion samples); PT–PDX samples of the same model; and PDX–PDX samples of the same model. P values were computed by two-sided Wilcoxon rank-sum test (P > 0.05). b, Distributions of the proportion of altered genes between multiregion tumor pairs from TRACERx, as well as PT–PDX and PDX–PDX pairs, for various gene sets for LUAD and LUSC. The gene sets and CNA thresholds are the same as in Fig. 4. TCGA GISTIC Amp/Del and JAX CKB Amp Del gene sets are shown (other gene sets are shown in Extended Data Fig. 8). P values were computed by one-sided Wilcoxon rank-sum test. The numbers of genes per gene set are indicated above each plot. c, Distributions of Pearson correlation coefficients of gene-based copy number between intra-patient PT pairs (n = 14; primary, relapse or metastasis) from the same patient (n = 5) and corresponding PT–PDX pairs (derived from the same model; a different PT sample from the same patient generates a different model) for the same set of patients. P values were computed by two-sided Wilcoxon rank-sum test (P > 0.05). For all box and violin plots, the numbers of pairwise comparisons are indicated in the x axis labels. In all box plots the center line represents the median, the box limits are the upper and lower quantiles, the whiskers extend to 1.5× the interquartile range and the dots represent all data points. d, CNA profiles of PT and PDX samples from patients with PDX models derived from multiple PT collections (primary, relapse and metastasis). Each sample ID is denoted by the model ID, passage number and platform used (see Supplementary Data 1).