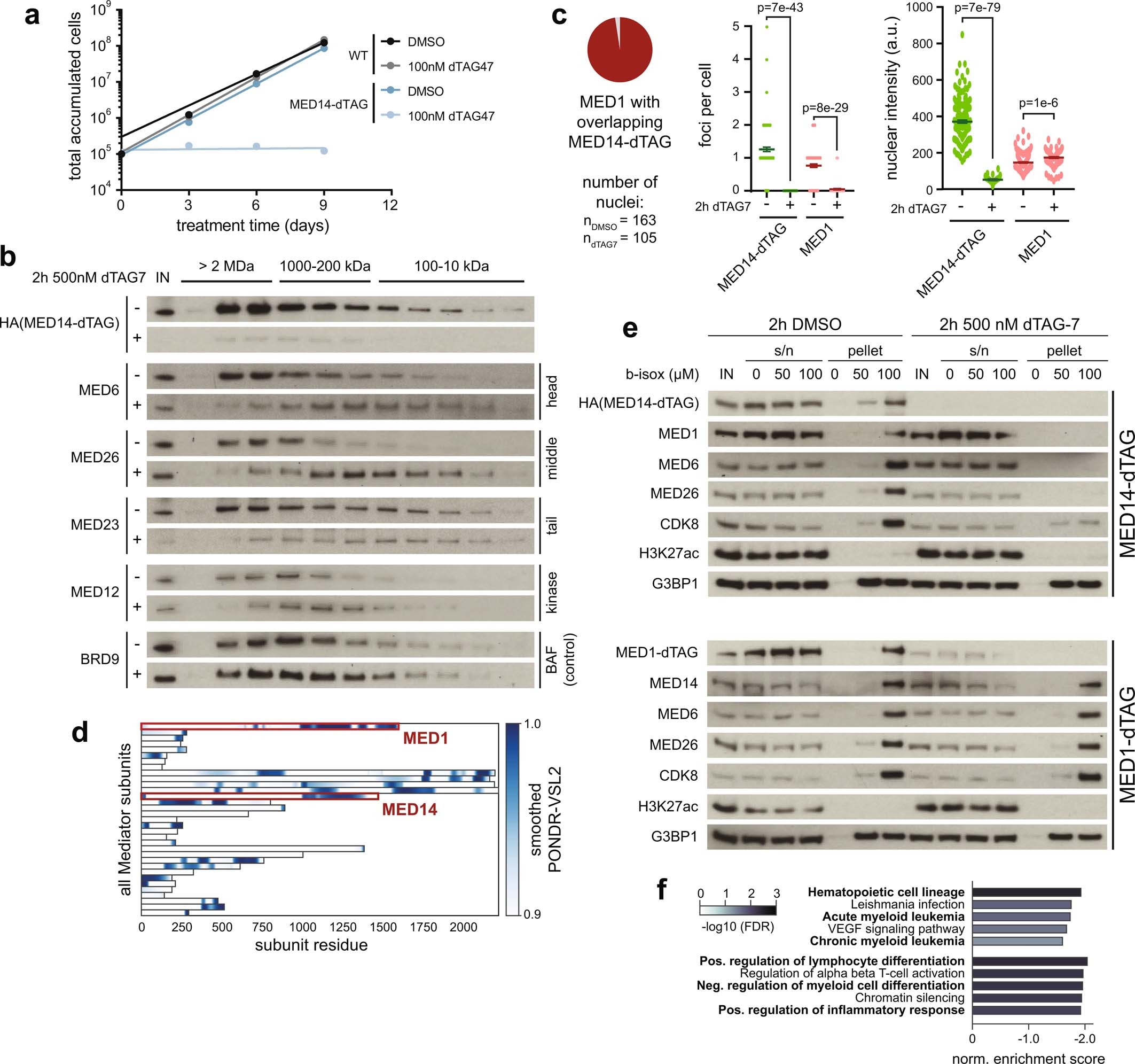
Extended Data Fig. 2: MED14 degradation disrupts overall Mediator complex integrity.
From: Selective Mediator dependence of cell-type-specifying transcription

a, Influence of long-term MED14 degradation on cell growth. b, Size-exclusion chromatography and western blotting of nuclear extracts after MED14 degradation. Mediator subunits of each submodule shifted to lower apparent molecular weight, indicating complex disassembly. BAF complex member BRD9 serves as negative control. c, Image quantification related to Fig. 1f. Pie chart: percent of n = 125 MED1 foci with overlapping MED14-dTAG foci. Middle dot plot: mean±s.e.m number of foci per cell. Swarm plot: mean±s.e.m integrated nuclear fluorescence intensity. Unpaired, two-sided t-tests. 163 nuclei were quantified for DMSO and 105 for dTAG7. d, 20-residue running average-smoothed PONDR-VSL2 disorder prediction for human Mediator. Subunits are ordered by ascending index numbers from MED1 to MED31, followed by CDK8, CDK19, and CCNC. e, Influence of MED14 or MED1 degradation on co-precipitation of other Mediator subunits with biotinylated isoxazole pellets. MED14, but not MED1 degradation, prevents Mediator co-precipitation with IDR-enriching hydrogels. f, Cell identity gene sets enriched among downregulated transcription units in TT-seq after 1 h MED14 degradation. Enrichment was calculated using the GSEAPreranked tool75. Unprocessed western blots shown in Source Data.