Extended Data Fig. 4: Impact of MED14 degradation on overall chromatin architecture.
From: Selective Mediator dependence of cell-type-specifying transcription

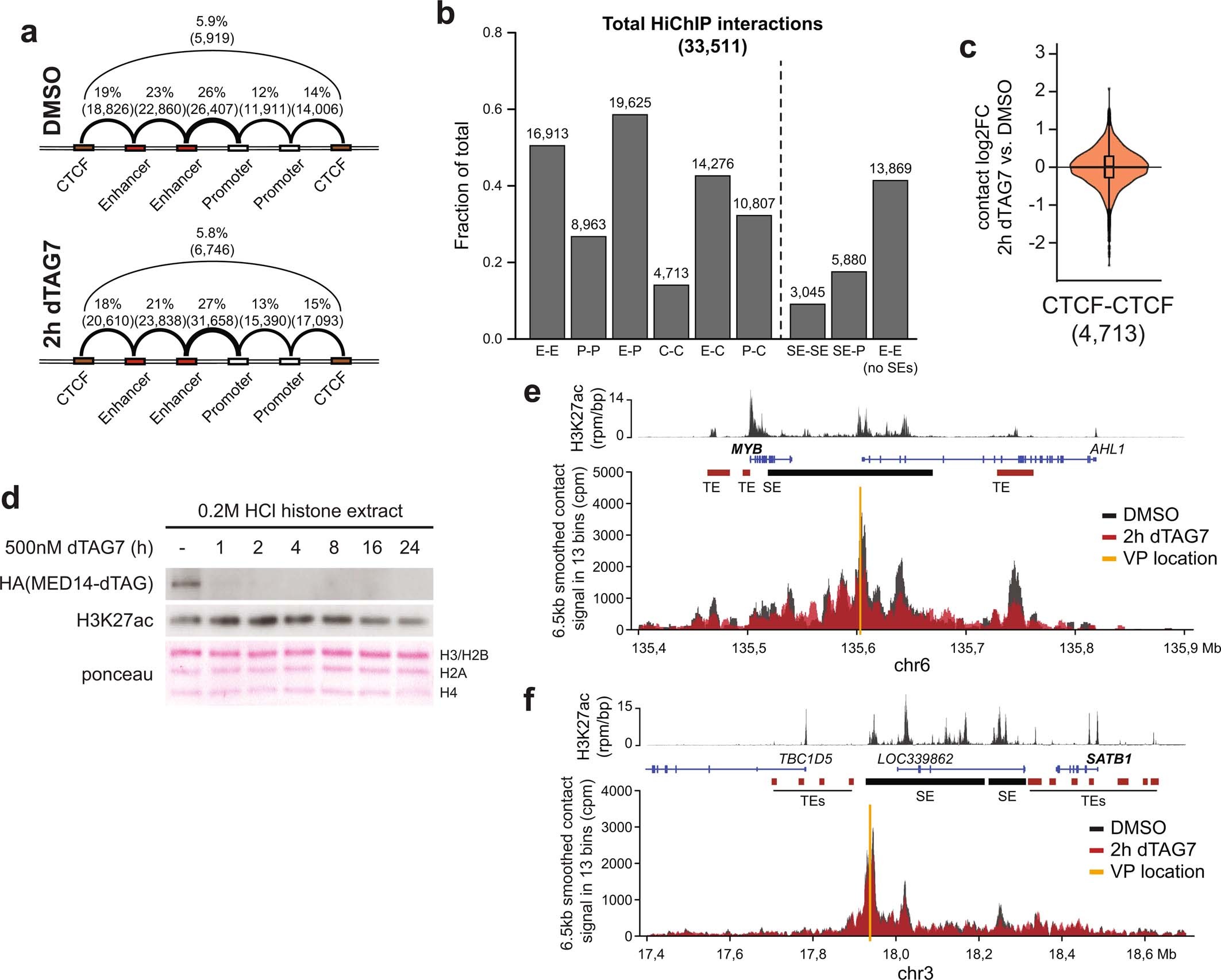
a, Genomic feature classes at H3K27ac HiChIP contact anchors. Only significant interactions called by hichipper/mango were used for anchor identification. Arcs indicate the percentage of anchor-anchor pairs annotated with the indicated feature in each of the samples. b, Total number of interactions common to DMSO and dTAG7 samples, which were used for quantification (E: enhancer, P: promoter, SE: constituent). c, Impact of Mediator loss on CTCF-CTCF contact strength as negative control. Bracket: number of quantified contacts. Violin plot elements: approximated density distribution with internal box plots showing medians with interquartile range and 1.5x whiskers. d, Impact of MED14 degradation on H3K27 acetylation. e, Pulldown-independent 4C-seq analysis of MYB SE constituent viewpoint (VP) after 2 h MED14 degradation in triplicates. Top track shows KBM7 wild-type H3K27ac ChIP-seq. TE: typical enhancer, SE: super-enhancer f, Analogous to (e) with a SATB1 SE viewpoint. Unprocessed western blot shown in Source Data.