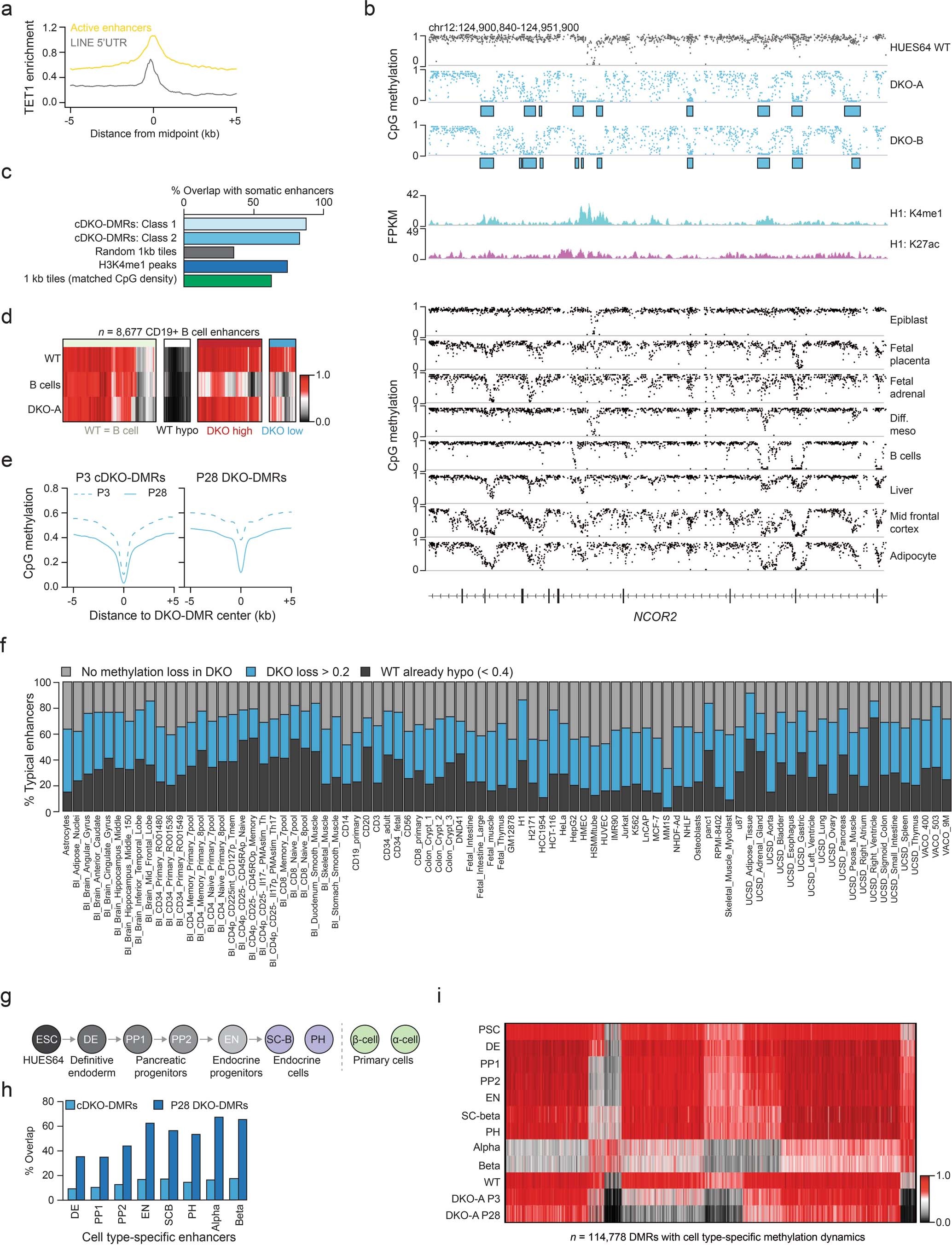
Extended Data Fig. 4: cDKO-DMRs overlap with tissue-specific enhancers.
From: TETs compete with DNMT3 activity in pluripotent cells at thousands of methylated somatic enhancers

a, TET1 enrichment (from ref. 21) for LINE 5’UTRs and active H1 enhancers. b, A region within the gene NCOR2 that has many cDKO-DMRs. These lose methylation in different somatic tissues as shown below. H3K27ac and H3K4me1 tracks display ENCODE data derived from H1 ESCs. Methylation tracks are from ref. 6. c, The percentage of overlap with putative somatic enhancers (defined in ref. 32) for class 1 and class 2 cDKO-DMRs, an equal number of same-sized randomly selected regions, H3K4me1 peaks in ESCs (H1) and 1 kb tiles with matched CpG density to cDKO-DMRs (3.1–3.3%). d, B cell enhancers (defined in ref. 32) separated by methylation levels in WT ESCs, DKO ESCs and B cells. e, Composites showing methylation levels in passage (P) 3 and 28 DKO ESCs for P3 and P28 DKO-DMRs. f, For 86 different previously defined putative enhancer sets32, the stacked bar plots display the proportion that are already hypomethylated in WT ESCs, lose methylation in DKO cells (WT – DKO difference > 0.2) or remain methylated in DKO cells. For this analysis, P28 DKO was used. g, Schematic of in vitro pancreatic islet cell differentiation (from ref. 33). h, The proportion of cDKO-DMRs or P28 DKO-DMRs that overlap with each set of cell type specific enhancers. Enhancers were previously defined33. i, For regions defined as showing dynamic methylation changes during differentiation to beta islet cells33, methylation levels are shown for these cell types as well as HUES64 WT and DKO-A ESCs.