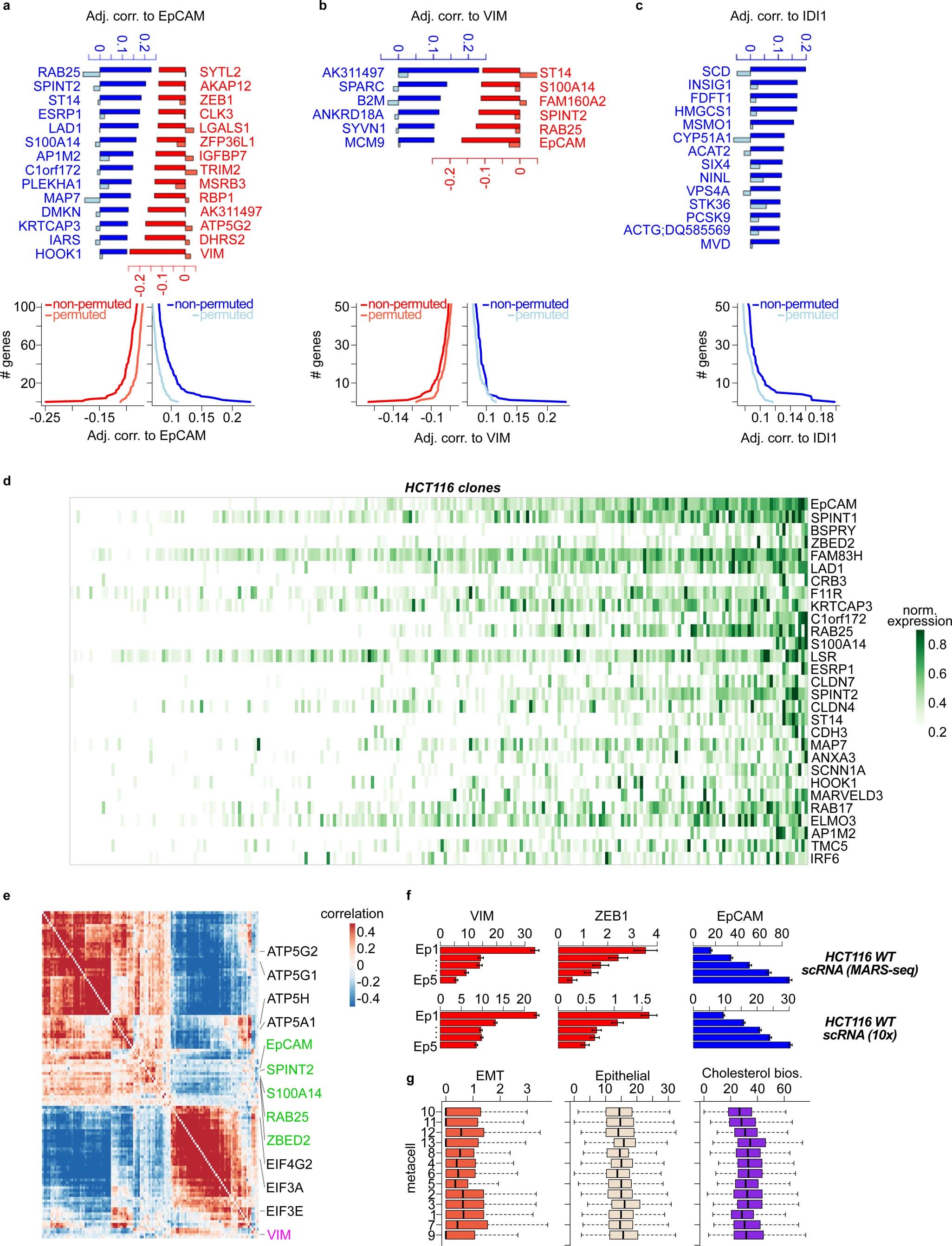
Extended Data Fig. 3: Cell-cycle independent gene modules in HCT116 cells.
From: Single-cell analysis of clonal maintenance of transcriptional and epigenetic states in cancer cells

a-c, Spearman’s correlations (depth-adjusted) of HCT116 scRNA-seq gene profiles without (blue, red) and following (light blue, tomato) permutation. Bar graphs show top positively (left) and negatively (right) correlated genes with EpCAM, VIM and IDI1, with the respective distributions of original and permutated correlations shown at the bottom. d, Normalized expression of epithelial module genes in HCT116 clones. For each gene (row), expression is divided by maximal value observed in clones. Displaying 233 clones (columns) covered by at least 50 K UMIs. e, Matrix showing clustered gene-gene correlations of all genes defined to maintain strong cell-cycle independent co-variation in Extended Data Fig. 2K (and summarized in Supplementary Table 2). Labels of genes related to epithelial module shown in d are colored in green, and its anti-correlated gene Vimentin (VIM) is colored in magenta. f, As in Fig. 1j for clones, we grouped cells obtained by MARS-seq (top) and 10×(bottom) into five bins based on expression of the EpCAM gene module (Ep5 consisting of cells with highest module expression). Bars are showing mean expression of each bin for EpCAM gene (blue) and for genes negatively enriched in EpCAM high cells (red). Error-bars represents standard error of binomial distribution. g, Distribution of normalized expression of Cholesterol (purple), Epithelial (antique-white) and EMT genes (red), binned and ordered according to the cell-cycle associated HCT116 metacells shown in Fig. 1b.