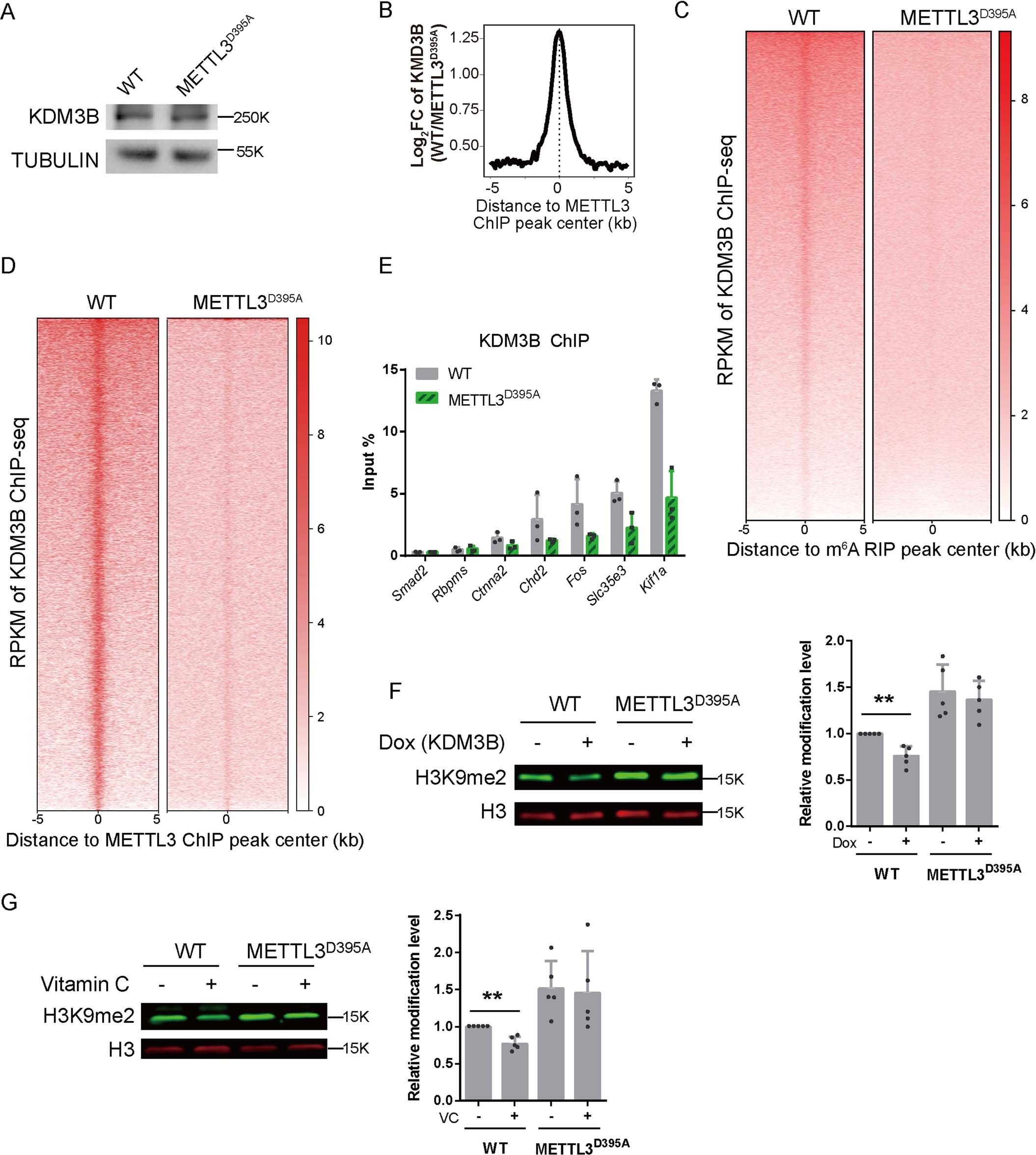
Extended Data Fig. 4: m6A-dependent localization of KDM3B to target chromatin.
From: N6-Methyladenosine co-transcriptionally directs the demethylation of histone H3K9me2

a, Western blot of the endogenous KDM3B in WT and METTL3D395A cells. TUBULIN serve as a loading control. b, Distribution of KDM3B ChIP–seq signals change around the center of METTL3 ChIP peaks in WT versus METTL3D395A cells. c, d, Heatmap showing RPKM of KDM3B ChIP–seq relative to m6A peak center (c) or METTL3 ChIP peak center (d) in WT and METTL3D395A. e, KDM3B ChIP–qPCR in WT and METTL3D395A cells. Error bars indicate mean ± SD of three independent experiments. f, Near-Infrared (NIR) western blot and quantification of H3K9me2 modification levels in WT and METTL3D395A cells before and after induced expression of Flag-KDM3B. Error bars indicate mean ± SD of five independent experiments in right panel. ** P = 0.0072, two-sided Student’s t test. g, NIR western blots and quantification of H3K9me2 in WT and METTL3D395A cells before and after vitamin C treatment. In F and G, H3 was used as a loading control. Error bars indicate mean ± SD of five independent experiments in right panel, ** P = 0.005, two-sided Student’s t test.