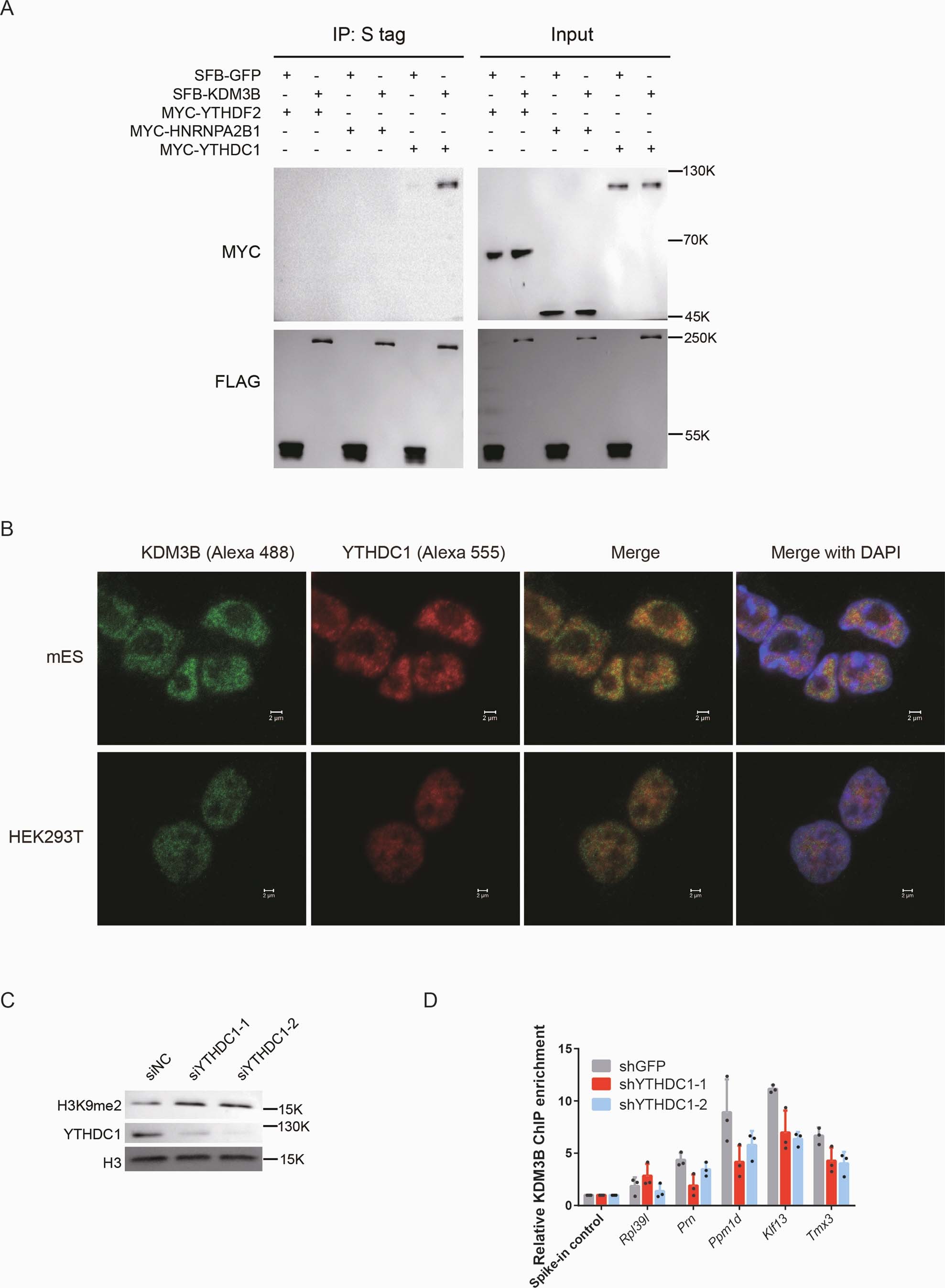
Extended Data Fig. 5: YTHDC1 recruits KDM3B to regulate H3K9me2.
From: N6-Methyladenosine co-transcriptionally directs the demethylation of histone H3K9me2

a, Co-IP of SFB-KDM3B with MYC tagged m6A readers YTHDC1, YTHDF2 and HNRNPA2B1 in HEK293T cells. b, Fluorescence immunostaining of endogenous KDM3B and YTHDC1 in mES or HEK293T. Scale bar: 2 μM. c, Western blot of the H3K9me2 modification level after YTHDC1 knockdown by two siRNAs in HEK293T. The decrease of YTHDC1 were also shown. H3 served as sample processing control. d, ChIP–qPCR of KDM3B in shGFP and shYTHDC1 mES cells. Enrichment of ChIP versus input chromatin was normalized against spike-in drosophila chromatin. Error bars indicate mean ± SD of three independent experiments.