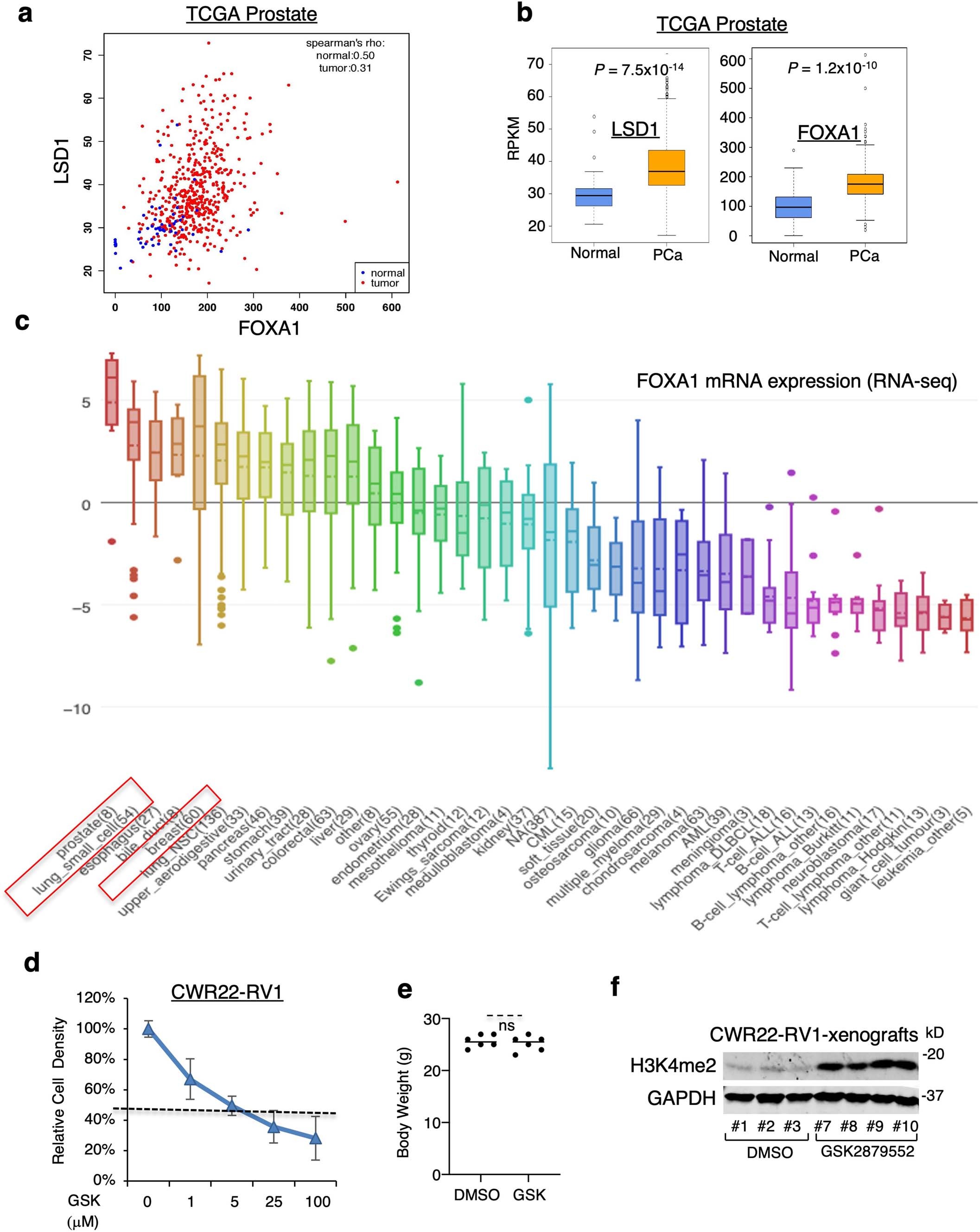
Extended Data Fig. 9: LSD1 inhibition suppresses tumor growth in the CWR22-RV1 CRPC model.
From: Chromatin binding of FOXA1 is promoted by LSD1-mediated demethylation in prostate cancer

a, The correlation between LSD1 and FOXA1 mRNA expression levels in TCGA PCa cohort. b, LSD1 and FOXA1 expressions in normal prostate versus PCa tumors using TCGA PCa dataset (center: median; box: 25th to 75th IQR; whiskers: 1.5x IQR; outliers: individual data points). c, FOXA1 mRNA expression levels in cell lines derived from different diseases using data from cancer cell line encyclopedia, CCLE (center: median; box: 25th to 75th IQR; whiskers: 1.5x IQR; outliers: individual data points). d, CWR22-RV1 cells (under hormone depleted condition) were treated with different doses of GSK2879552, and cell density was measured after 2 days of treatments (mean±SD). e, Castrated SCID male mice bearing CWR22-RV1 xenograft tumors received DMSO or GSK2879552 treatment and the body weight was measured at the endpoint. f, Immunoblotting for H3K4me2 in the vehicle versus GSK2879552 treated group.