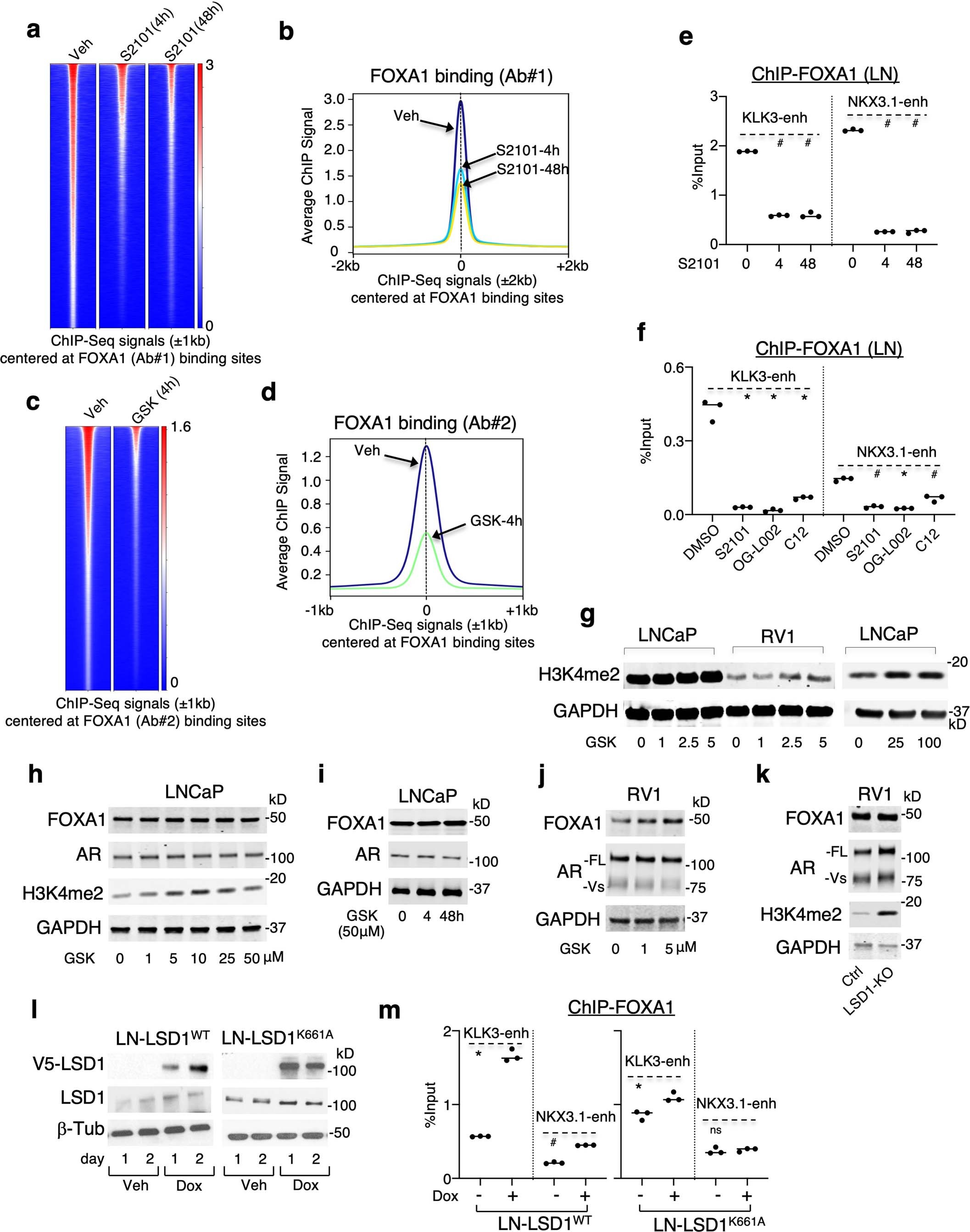
Extended Data Fig. 1: LSD1 promotes FOXA1 chromatin binding in PCa cells.
From: Chromatin binding of FOXA1 is promoted by LSD1-mediated demethylation in prostate cancer

a, b, FOXA1 ChIP-seq was performed using an anti-FOXA1 antibody (Ab no. 1) in LNCaP cells treated with vehicle or 50 μM S2101 for 4 hours (h) or 48 h. (a) The heatmap view for FOXA1 ChIP-seq peak intensity and (b) the mean of FOXA1 ChIP-seq signals at FOXA1 binding sites (Veh vs S2101-4 h: P = 0.09; Veh vs S2101-48 h: P = 2.5 × 10-5) were shown. c, d, FOXA1 ChIP-seq was performed using an anti-FOXA1 antibody (Ab no. 2) in LNCaP cells treated with vehicle or GSK2879552 (50 μM, 4 h). (c) Heatmap view for FOXA1 ChIP-seq peak intensity and (d) the mean of FOXA1 ChIP-seq signals at FOXA1 binding sites (Veh vs GSK-4 h: P = 7.0 × 10−72) were shown. e, ChIP-qPCR for FOXA1 binding at KLK3/NKX3.1 enhancer site. f, ChIP-qPCR for FOXA1 binding in LNCaP cells treated with vehicle or LSD1 inhibitors for 4 h (S2101, OG-L002 at 50 μM and C12 at 5 μM). g, Immunoblotting for H3K4me2 in LNCaP or CWR22-RV1 cells treated with GSK2879552 at indicated doses for 48 h. h, Immunoblotting for FOXA1 or AR in LNCaP cells treated with 0-50 μM GSK2879552 for 48 h. i, Immunoblotting for FOXA1 or AR in LNCaP cells treated with GSK2879552 (50 μM, 0-48 h). j, Immunoblotting for FOXA1 or AR in CWR22-RV1 cells treated with GSK2879552 (0-5 μM, 48 h). k, Immunoblotting for FOXA1 or AR in CWR22-RV1 control cell line versus LSD1-KO cell line. l, m, LNCaP cells stably overexpressing doxycycline (dox)-regulated LSD1-WT or LSD1-K661A mutant treated with/out doxycycline were subjected to (l) immunoblotting or (m) ChIP-qPCR for FOXA1 binding at indicated sites. Note: Experiments described in this figure were all done under hormone-depleted conditions. We use NS (P > 0.05), ^0.01 < P < 0.05, *0.001 < P < 0.01, and #P < 0.001) to indicate the levels of P value in all Extended Data Figures.