Extended Data Fig. 6: Bayes Factor analysis and post-hoc tests.
From: Discovering functional evolutionary dependencies in human cancers

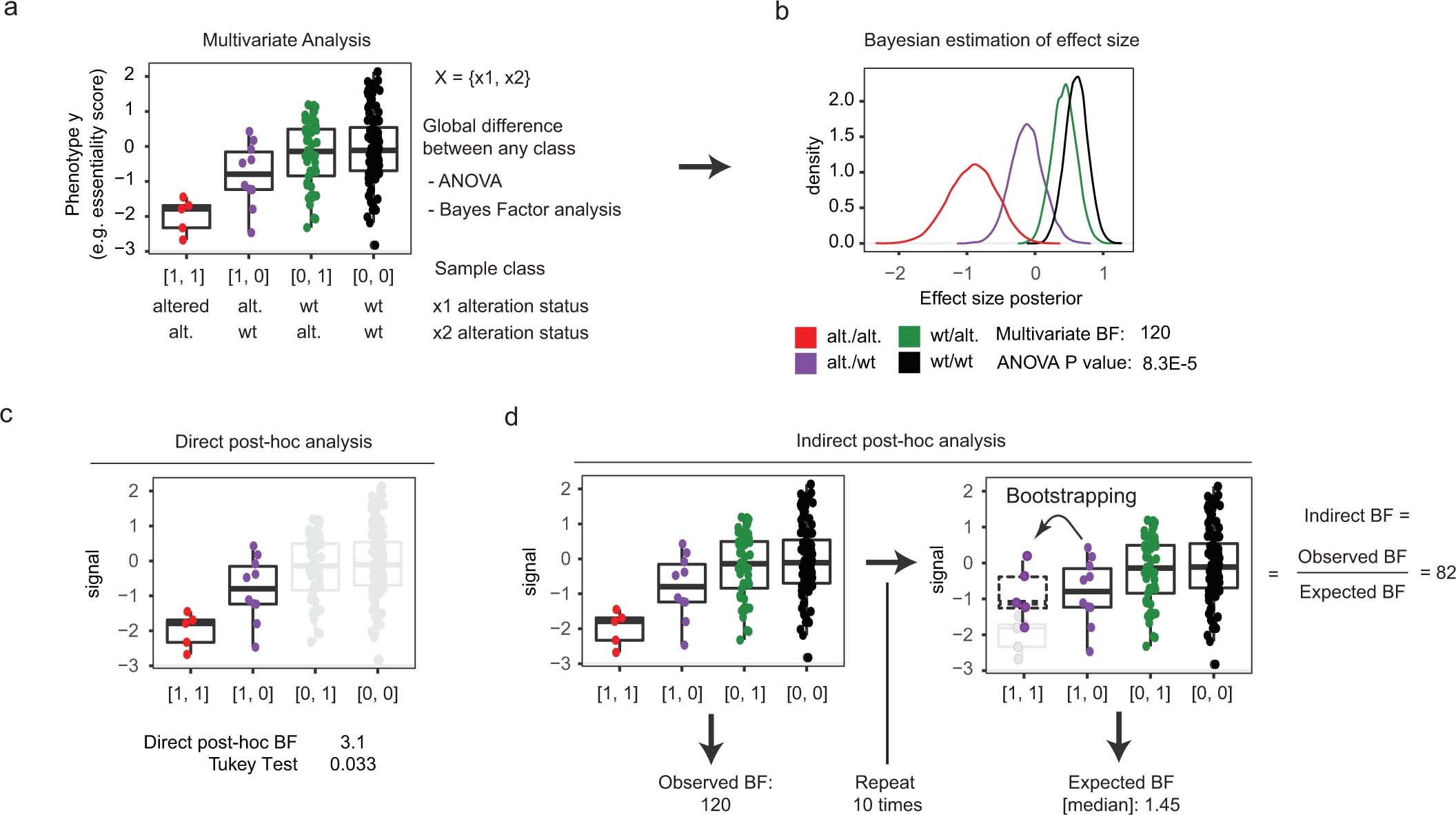
a) Archetype of the structure of data and association analysis performed in this work. Samples (for example cancer cell lines) are classified in four categories according to the presence/absence of functional alterations in gene x1 or x2. Each sample is annotated with a phenotype y (real number). b) Output produced by the ANOVA and Bayesian statistical frameworks. The Bayesian framework returns posterior estimates of the effect sizes (that is means values) of the phenotypes of each alteration class. c) Example of direct post-hoc analysis performed in either ANOVA or Bayesian settings. d) Example of indirect post-hoc analysis developed for the Bayesian framework.