Extended Data Fig. 6: Distinct chromatin folding patterns and the distribution of somatic mutations.
From: Somatic mutation distributions in cancer genomes vary with three-dimensional chromatin structure

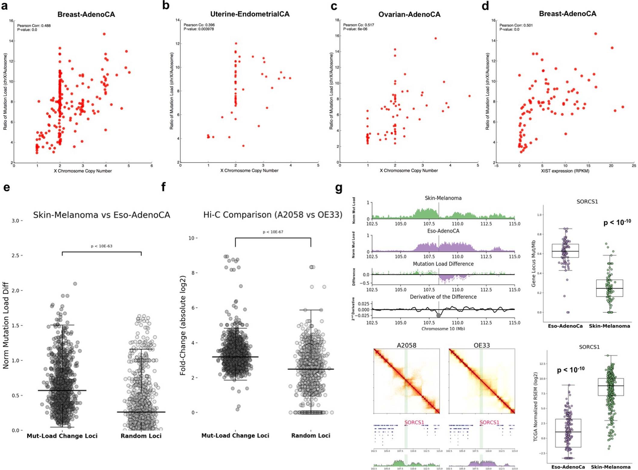
a–c, Correlation between X chromosome copy number and X chromosome mutation burden in a) breast adenocarcinoma (n = 197), b) uterine endometrial carcinoma (n = 51) and c) ovarian adenocarcinoma (n = 113). P-values were derived from Student’s t-test. d, Correlation between expression of XIST with X chromosome mutation burden in breast adenocarcinoma (n = 197). P-value was derived from Student’s t-test. e, Dot plots show the normalized mutation load difference between melanoma and esophageal-adenocarcinoma cohort around the genomic regions identified as significant mutational load loci. Same number of regions are randomly selected across the genome and normalized mutation load difference was calculated for the same samples. In these and all other boxplots, the center line is the median; box limits are the upper and lower quantiles; whiskers represent 1.5x the interquartile range. P-value was derived from Wilcoxon rank-sum test. f, Dot plots represent log2 fold-change between a melanoma (A2058) and an esophageal-adenocarcinoma (OE33) cell line Hi-C data around the genomic regions identified as significant mutational load loci. Same number of regions are randomly selected across the genome and log2 Hi-C fold-change numbers were calculated for the A2058 and OE33 cell lines. P-value was derived from Wilcoxon rank-sum test. g, Mutational load difference SORCS1 gene between melanoma and esophageal-adenocarcinoma cohorts. Normalized mutation counts represented for melanoma (green) and esophageal-adenocarcinoma (purple) samples. Difference between the mutation load and the derivative of the difference is shown below. Highlighted regions mark significant mutation load change sites. Below heatmaps represent chromatin folding organization around SORCS1 gene in a A2058 and OE33 cell lines. Histograms represent the overall mutation load in melanoma and esophageal-adenocarcinoma cohorts. Box plots represent mutation load (melanoma:219; esophageal-adenocarcinoma:127) and normalized expression levels (melanoma:448; esophageal-adenocarcinoma:182) of the SORCS1 in the melanoma and esophageal-adenocarcinoma cohorts. P-values were derived from Wilcoxon rank-sum test.