Extended Data Fig. 5: ATPase inhibitor BRM014 treatment leads to fast accessibility changes.
From: Acute BAF perturbation causes immediate changes in chromatin accessibility

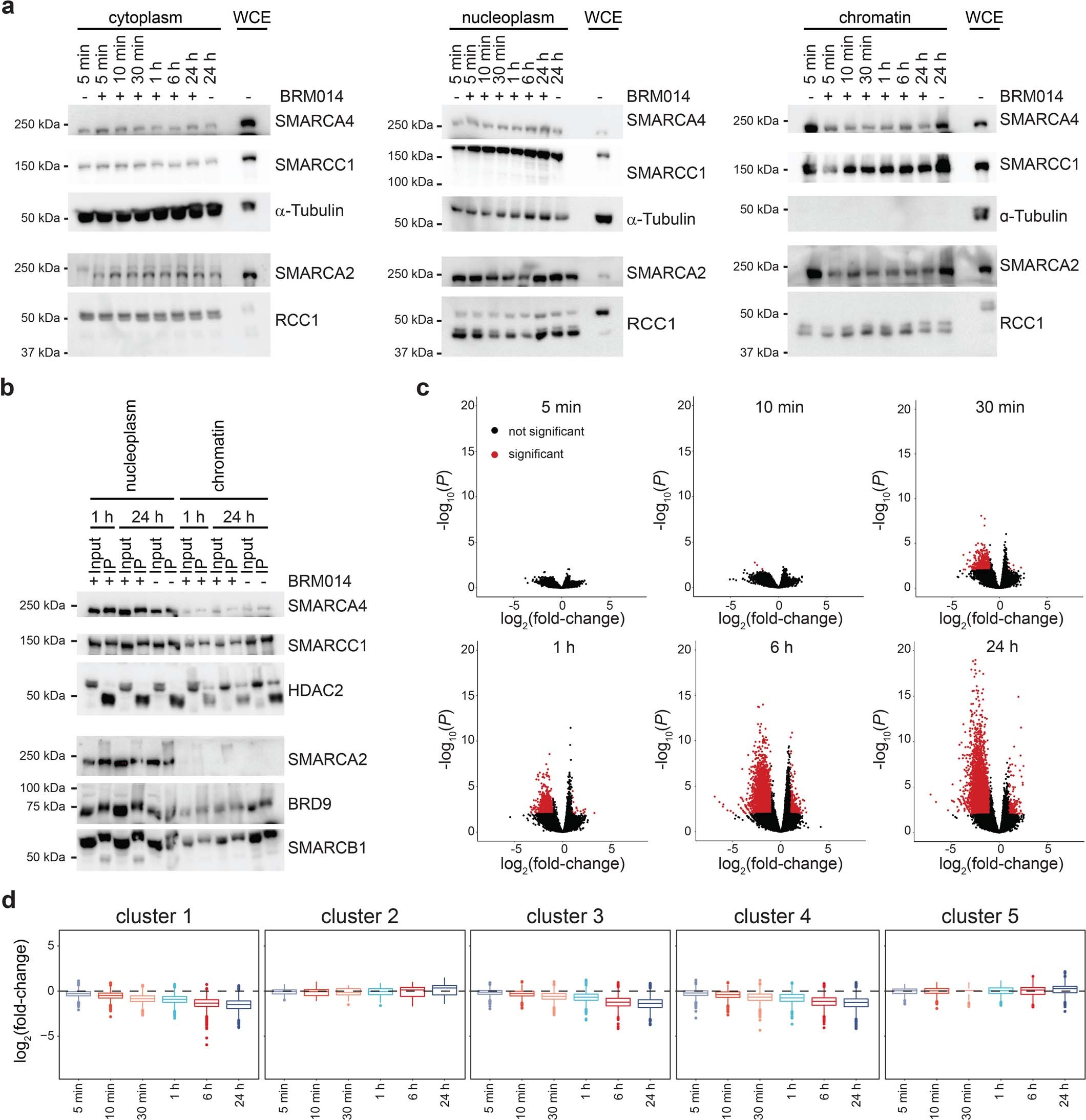
a, Western blot analysis of HAP1 WT cytoplasm, nucleoplasm and chromatin fractions after BRM014 treatment. Cropped images; WCE, whole cell extract. b, SMARCC1 immunoprecipitation in nucleoplasm and chromatin fraction of HAP1 cells after BRM014 treatment. Cropped western blot images. c, Volcano plots displaying the chromatin accessibility changes in HAP1 cells after BRM014 treatment compared to DMSO control for different treatment length. Significant changes (Padj <0.01 and abs(log2(fold-change)) >1) are colored in red. d, Boxplots of accessibility changes measured as log2(fold-change) after BRM014 treatment in WT cells for the clustered genomic regions in Fig. 2a (n = 2 independent experiments). First and third quartiles are denoted by lower and upper hinges, center is median. The upper/lower whisker extendes to the largest/ smallest value no further than 1.5* inter-quartile range. Data points beyond are plotted individually.