Extended Data Fig. 10: Chromatin and gene-expression alterations after loss of chromatin accessibility at superenhancers.
From: Acute BAF perturbation causes immediate changes in chromatin accessibility

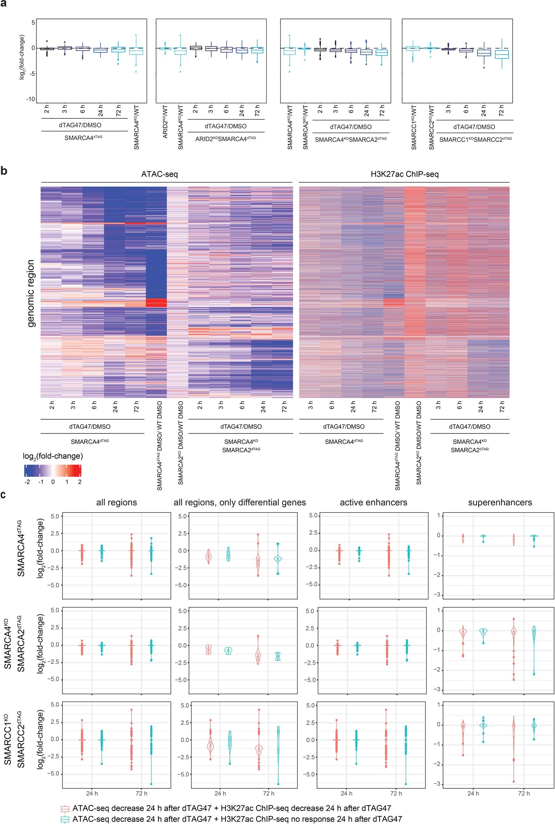
a, Boxplots showing log2(fold-change) of all differential regions annotated as superenhancers (n = 444) over time after dTAG47 treatment in the different HAP1 dTAG cell lines. First and third quartiles are denoted by lower and upper hinges, center is median. The upper/lower whisker extendes to the largest/ smallest value no further than 1.5* inter-quartile range. Data points beyond are plotted individually. b, Heatmap of log2(fold-change) of ATAC-seq and H3K27ac ChIP-seq signal in SMARCA4dTAG and SMARCA4KOSMARCA2dTAG cells after dTAG47 treatment versus DMSO control for the genomic regions differentially accessible in any cell line after dTAG47 treatment (cluster 1 – 11). c, Violin plots of log2(fold-change) from RNA-seq experiments for all regions, active enhancer and superenhancer regions showing a decrease in accessibility (ATAC-seq) and either a decrease (log2(fold-change) < 1) in H3K27 acetylation ChIP-signal at 24 h (red) or no response (log2(fold-change) >-1 and < 1) in H3K27 acetylation ChIP-signal at 24 h (blue) in SMARCA4dTAG, SMARCA4KOSMARCA2dTAG and SMARCC1KOSMARCC2dTAG cells after dTAG47 treatment (n = 2 independent experiments). First and third quartiles are denoted by lower and upper hinges, center is median. The upper/lower whisker extendes to the largest/ smallest value no further than 1.5* inter-quartile range. Data points beyond are plotted individually. Differential genes were defined as Padj < 0.01 und log2(fold-change) > 1.