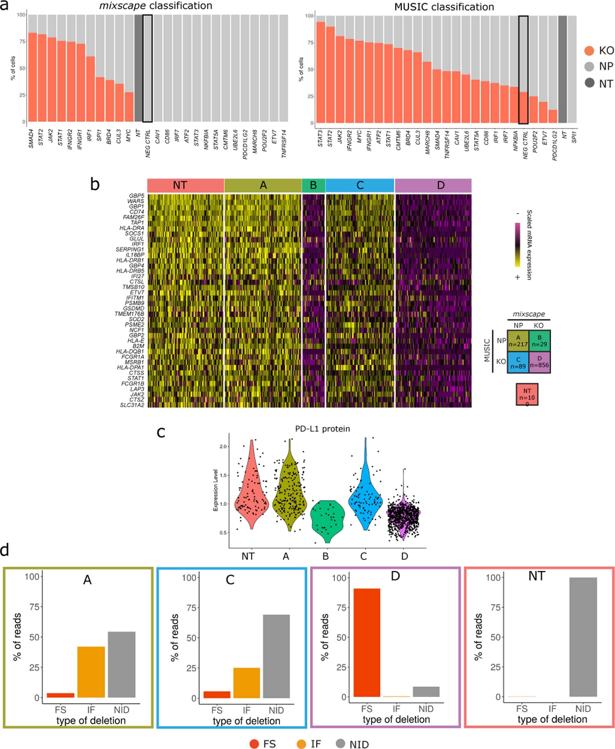
Extended Data Fig. 6: Benchmarking mixscape against MUSIC.

a, Left: Barplots showing the % of KO (red) and NP (light grey) cells within each gRNA class as classified by mixscape, and MUSIC (Right). To assess the potential for overfitting, prior to running the dataset, we randomly sampled 1,000 cells expressing NT gRNA and re-labeled them as a new targeted gene class, representing a negative control (NEG CTRL, marked with a black box). Only mixscape correctly classifies all of these cells as NP. b, Single-cell mRNA expression heatmap with IFNGR2g2 cells being grouped by mixscape and MUSIC classification. Cells classified by both methods as KO (Class ‘D') exhibit downregulation of IFNγ pathway genes, while cells classified by both methods as NP (Class ‘A') resemble NT controls. When mixscape classifies cells as NP and MUSIC classifies as KO (Class ‘C'), cells resemble NT controls. When mixscape classifies cells as KO and MUSIC classifies as NP, cells exhibit evidence of perturbation. Therefore, classes ‘B' and ‘C' suggest that when the methods disagree, the mixscape classification is correct. c, Violin plots showing PD-L1 protein expression in IFNGR2g2 cells grouped by their MUSIC and mixscape classification. Classes ‘B' and ‘C' suggest that when the methods disagree, the mixscape classification is correct. d, Barplot showing the % of reads with no INDELS (grey), inframe (orange) and frameshift (red) mutations across all MUSIC and mixscape IFNGR2g2 cell classifications. Classes ‘B' and ‘C' suggest that when the methods disagree, the mixscape classification is correct (n = =20,729 cells over 3 viral transduction replicates).