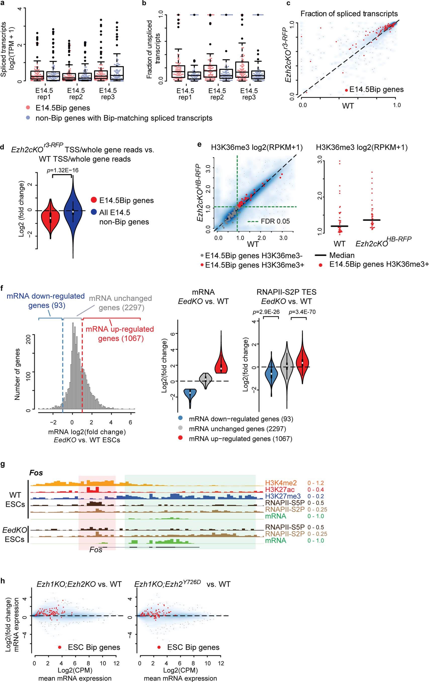
Extended Data Fig. 7: Polycomb marking of gene bodies inhibits productive mRNA elongation.
From: A unique bipartite Polycomb signature regulates stimulus-response transcription during development

a, Spliced transcript expression (transcripts per million, TPM, Methods) of E14.5Bip genes (red) and control genes (blue) with matching distributions of spliced transcripts (Methods) (n = 3 biologically independent replicates). b, Unspliced over total transcript fractions for each gene set in a (Methods). Note the larger fraction of unspliced transcripts of E14.5Bip genes compared to control genes. c, Fractions of spliced over total transcripts of E14.5Bip genes (red) in E14.5 control K20tdTomato/+ (WT) and Ezh2cKOr3-RFP hindbrain cells (n = 3, biologically independent littermates). d, Violin plots comparing the TSS/whole gene ratios of total RNA-seq reads between Ezh2cKOr3-RFP and WT hindbrain cells (see Fig. 5c). e, Scatter plot (left) comparing H3K36me3 levels on the coding region between E14.5 wild-type Hoxa2tdTomato/+ (WT) and Ezh2cKOHB-RFP hindbrain cells, indicating H3K36me3-positive and negative E14.5Bip genes in red and gray, respectively (Methods). Increased H3K36me3 levels of H3K36me3-positive E14.5Bip genes in Ezh2-depleted cells are further illustrated (right panel). Bars indicate the median. f, (left, middle) Genes with non-zero expression in EedKO and wild-type (WT), and carrying H3K27me3 on gene bodies in mouse ESCs (n = 3457) were subdivided into genes that show up-regulated (red, n = 1067), down-regulated (blue, n = 93) and unchanged (gray, n = 2297) levels of mRNA in EedKO compared with WT ESCs (Supplementary Note, Methods). (right) Violin plots showing log2 fold changes of transcription end site (TES) RNAPII-S2P levels in EedKO mutant compared with WT ESCs. g, Chromatin profiles of Fos in WT and EedKO ESCs. While stalled RNAPII-S5P showed decrease in the promoter (pink highlight), elongating RNAPII-S2P was increased (green highlight) in EedKO ESCs. h, MA-plots comparing mRNA levels of bipartite (Bip) genes (n = 100, red) between full Ezh1KO;Ezh2KO (left) or Ezh2 catalytically inactive Ezh1KO;Ezh2Y726D (right) with WT ESCs. d and f, Plots extend from the data minima to the maxima with the white dot or middle bar indicating median, the box showing the interquartile range and whiskers extending to the most extreme data point within 1.5X the interquartile range. P value is from a two-sided Wilcoxon’s test between the two groups.