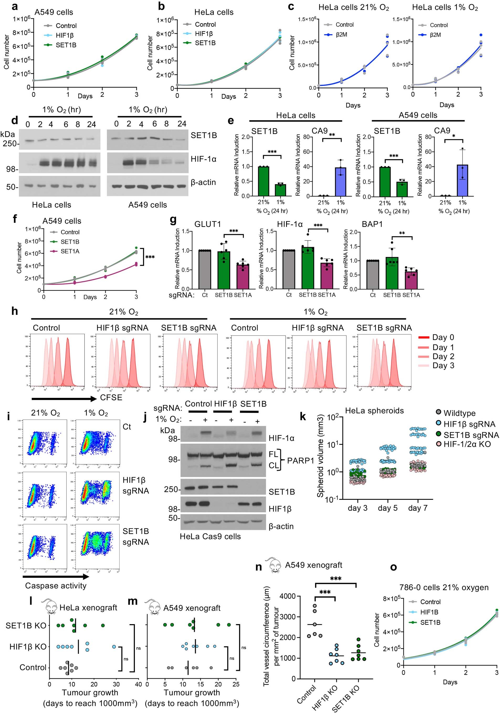
Extended Data Fig. 7: Increased apoptosis and impaired angiogenesis following SET1B loss in hypoxia.

a-c) Proliferation assays of control, HIF1β or SET1B depleted A549 (a) or HeLa cells (b, c) in 21% O2 (n=3 biological replicates). d, Time course of SET1B and HIF-1α protein levels in 1% O2 (representative of 3 biological replicates). (e) qPCR analysis of SET1B and CA9 expression following 21% or 1% O2 for 24 h. HeLa SET1B 21% versus 1% O2 P ≤ 0.0001, HeLa CA9 21% versus 1% O2 P = 0.0028, A549 SET1B 21% versus 1% O2 P = 0.0006, HeLa CA9 21% versus 1% O2 P = 0.022; 3 biological replicates, unpaired two-tail t test. f, Proliferation assay of SET1B or SET1A deficient A549 cells in 21% O2. Control versus SET1A depletion at 3 days, P ≤ 0.0001; 3 biological replicates, two-way ANOVA. (g) qPCR analysis for GLUT1, HIF-1α and BAP1 in SET1A or SET1B depleted A549 cells. GLUT1 levels SET1B versus SET1A depletion P = 0.0006, HIF-1α levels SET1B versus SET1A depletion P = 0.0003, BAP1 levels SET1B versus SET1A depletion P = 0.004; 6 biological replicates, two-way ANOVA. h, CFSE assay in HIF1β or SET1B depleted HeLa cells. i, Caspase activity assay in control, HIF1β and SET1B sgRNA depleted cells (21% or 1% O2 for 24 h). j, PARP1 cleavage in control, HIF1β and SET1B depleted cells (21% or 1% for 24 h). Representative of 3 biological replicates. k, HeLa spheroid volume in control, HIF or SET1B depleted HeLa cells. n = 54 (control), 39 (SET1B KO), 51 (HIF1β KO), 28 (HIF-1/2α KO) spheroids. l, m, SET1B or HIF1β deficient HeLa (l) or A549 (m) tumor xenograft growth (n=7 mice each condition). n, Total vessel circumference (μm) in A549 tumor xenografts. Control versus HIF1β or SET1B depletion P ≤ 0.0001; n= 6 (control and HIF1β), 7 SET1B, one-way ANOVA). o, Cell growth in control, HIF1β or SET1B depleted 786-0 cells grown in 21% O2 (n=3 biological replicates). Ct=control. Graphs show mean ± SD, * P < 0.05, ** P < 0.01, *** P < 0.0001.