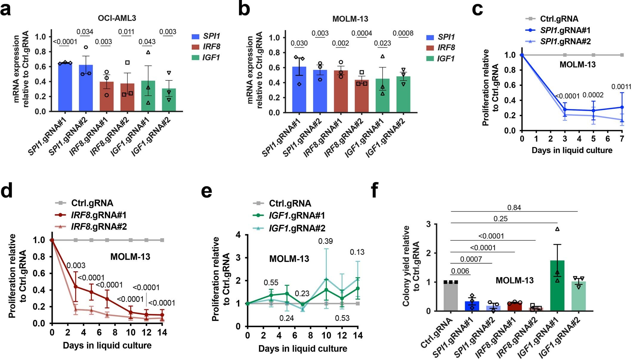
Extended Data Fig. 10: Perturbation of critical target genes impairs human leukemia cells.

a and b, Relative mRNA expression of target gene expression upon CRISPR-mediated knockdown in OCI-AML3 (a) and MOLM-13 (b) leukemia cell lines (n = 3 independent experiments). c-e, Cell proliferation of MOLM-13 cells expressing human gRNAs targeting SPI1 (c), IRF8 (d) and IGF1 (e) relative to control gRNAs (n = 3, 4, 3 independent experiments, respectively). # indicates two independent gRNAs. f, CFU assays of MOLM-13 cells expressing human gRNAs targeting SPI1, IRF8 and IGF1 relative to control gRNAs (n = 3 independent experiments). Statistical analyses in a-f were performed by running Student’s unpaired t-tests and p values (two-sided, not multiple testing corrected) were shown; error bars represent mean and standard error of mean.