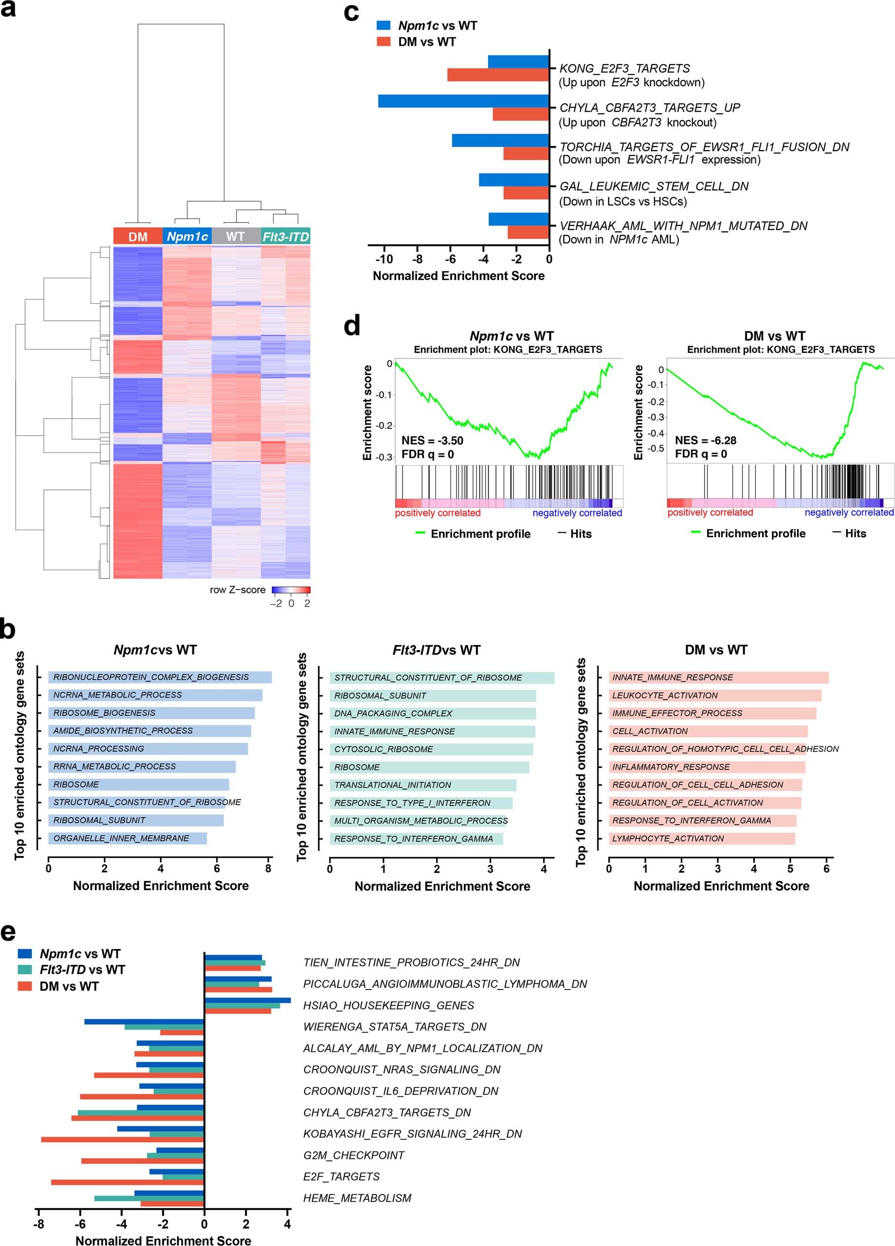
Extended Data Fig. 1: Transcriptional changes across WT and mutant HSPC.

a, Heatmap showing unsupervised clustering analysis of global gene expression in WT and mutant HSPC. b, Top 10 positively enriched gene ontology (GO) gene sets revealed by GSEA for each mutant (vs WT). c, Commonly enriched gene sets from GSEA analysis of differential gene expression by Npm1c and DM. d, GSEA enrichment plots showing gene set of Kong_E2F3_Targets in Npm1c or DM vs WT by GSEA analysis. e, Gene sets positively or negatively enriched in all three mutants vs WT.