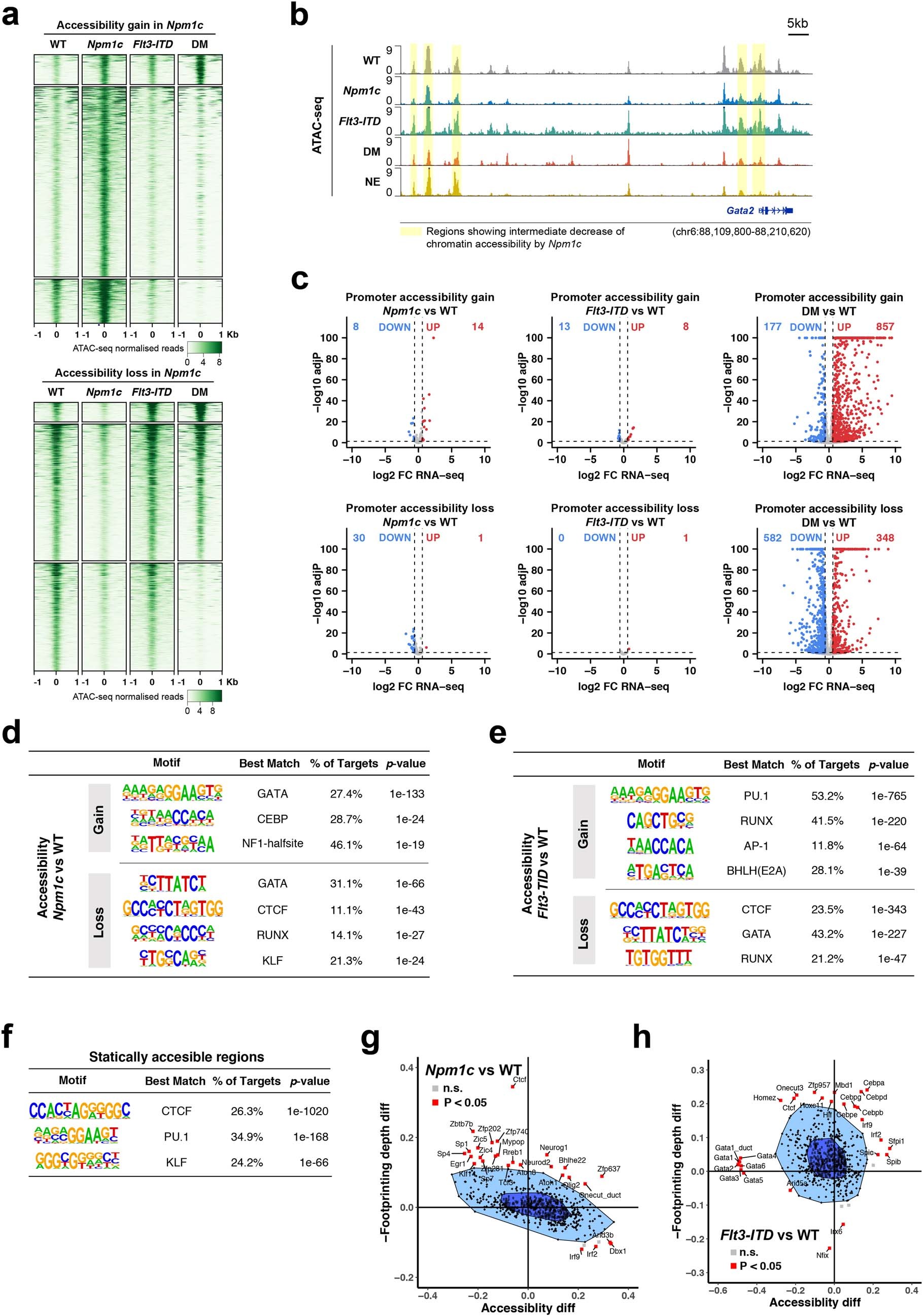
Extended Data Fig. 2: Global chromatin accessibility across WT and mutant HSPC.

a, Heatmaps and profile plots of ATAC-seq enrichment across WT and mutant HSPC over regions with gain or loss of accessibility in the presence of Npm1c. Peaks were ranked by average enrichment across all samples. b, Chromatin accessibility at the Gata2 genes and its upstream enhancers in all four HSPC and wildtype neutrophils. Regions showing loss of accessibility in Npmc1 and DM HSPC are highlighted. c, Linking differential accessibility at gene promoters to their mRNA expression changes by each mutant. Up- or downregulation were defined by setting adjP (two-tailed and multiple testing corrected) < 0.05 and absolute FC ≥ 1.5. d-f, De novo motifs significantly enriched at genomic regions with altered accessibility by Npm1c (d) and Flt3-ITD (e) or open chromatin sites with static accessibility (f) where FDR of differential analysis > 0.2 in any mutant vs WT HSPC. HOMER outputs motifs with target coverage > 10% and ranked by p values (one-tailed, not multiple testing corrected). g and h, BaGFoot analysis illustrates TFs with differential footprint depth and accessibility in Npm1c (g) and Flt3-ITD (h) vs WT HSPC. Motifs outside the fence and with a p value (two-tailed, not multiple testing corrected) < 0.05 are statistically significant outliers; n.s., not significant.