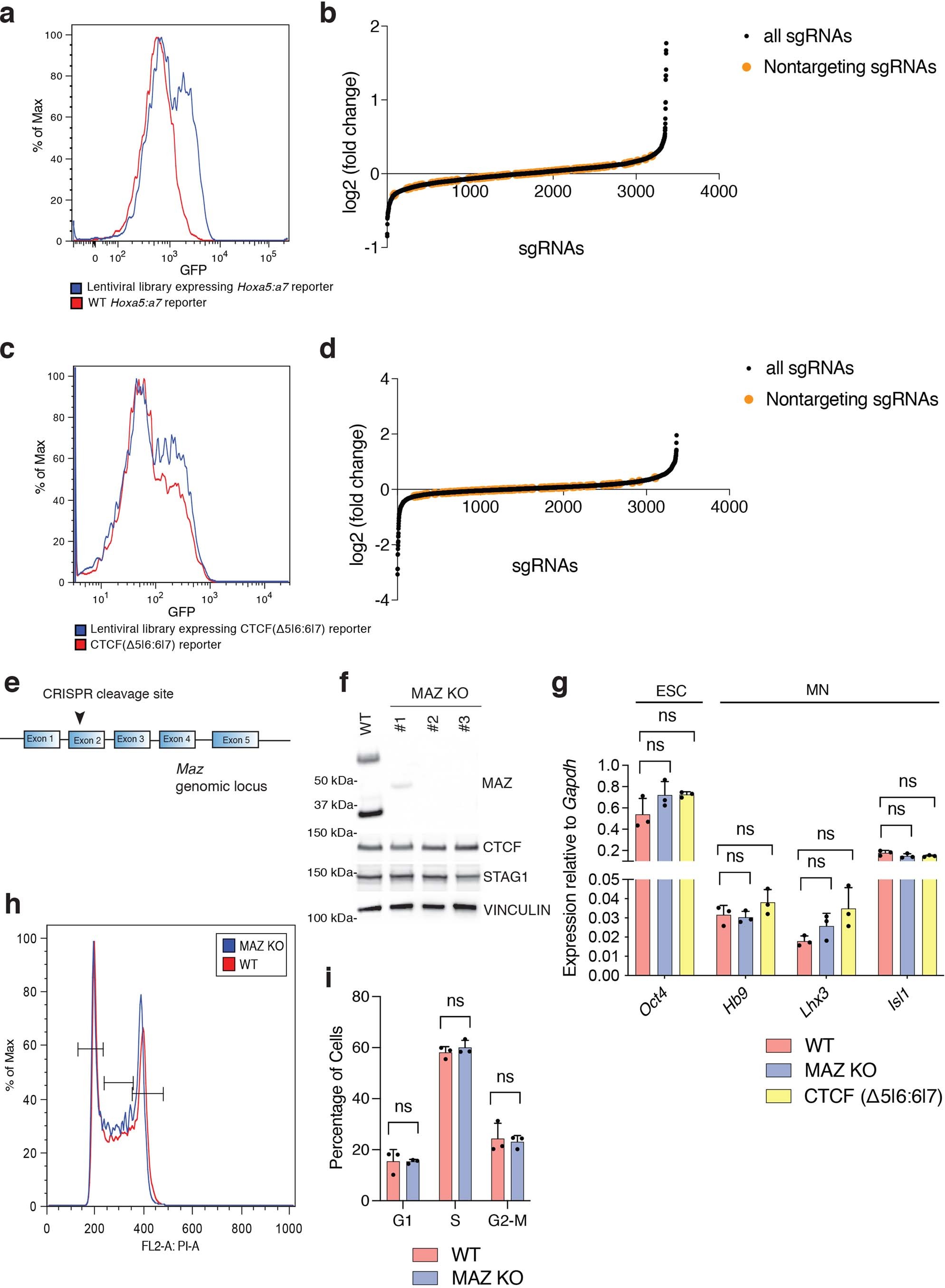
Extended Data Fig. 3: Secondary loss-of-function screen to narrow down candidates.

a, FACS analysis of GFP expression in lentivirus library expressing MNs in WT background (with intact CTCF binding sites) versus untransduced WT MNs. b, Fold change of sgRNAs in the secondary screen performed in WT background. c, FACS analysis of GFP expression in lentivirus library expressing MNs in CTCF(Δ5|6:6|7) background versus untransduced CTCF(Δ5|6:6|7) MNs. d, Fold change of sgRNAs in the secondary screen performed in CTCF(Δ5|6:6|7) background. e, Strategy for generating the MAZ KO ESC line via CRISPR. f, Western blot analysis of indicated proteins in WT and MAZ KO ESCs. Two bands likely indicate two isoforms for MAZ. The large isoform (~60 kDa) has been described previously40, while the small isoform (~30 kDa) was detected in this study upon analysis of MAZ KO. g, RT-qPCR analysis for the indicated ESC and MN markers in WT, MAZ KO, and CTCF(Δ5|6:6|7) cells. RT-qPCR signal is normalized to Gapdh levels. RT-qPCR results are represented as mean values and error bars indicating SD across three biological replicates (two-sided Student’s t-test without multiple testing correction; black dots: individual data points). Maz KO represents three independent clones. h, Cell cycle analysis by FACS performed in WT versus MAZ KO ESCs (see Supplementary Fig. 7b for gating of cells). i, Quantification of cell cycle analysis by FACS in WT versus MAZ KO ESCs (see Supplementary Fig. 7b for gating of cells). Data are represented as mean values and error bars indicating SD across three biological replicates (two-sided Student’s t-test without multiple testing correction; black dots: individual data points). Maz KO represents three independent clones.