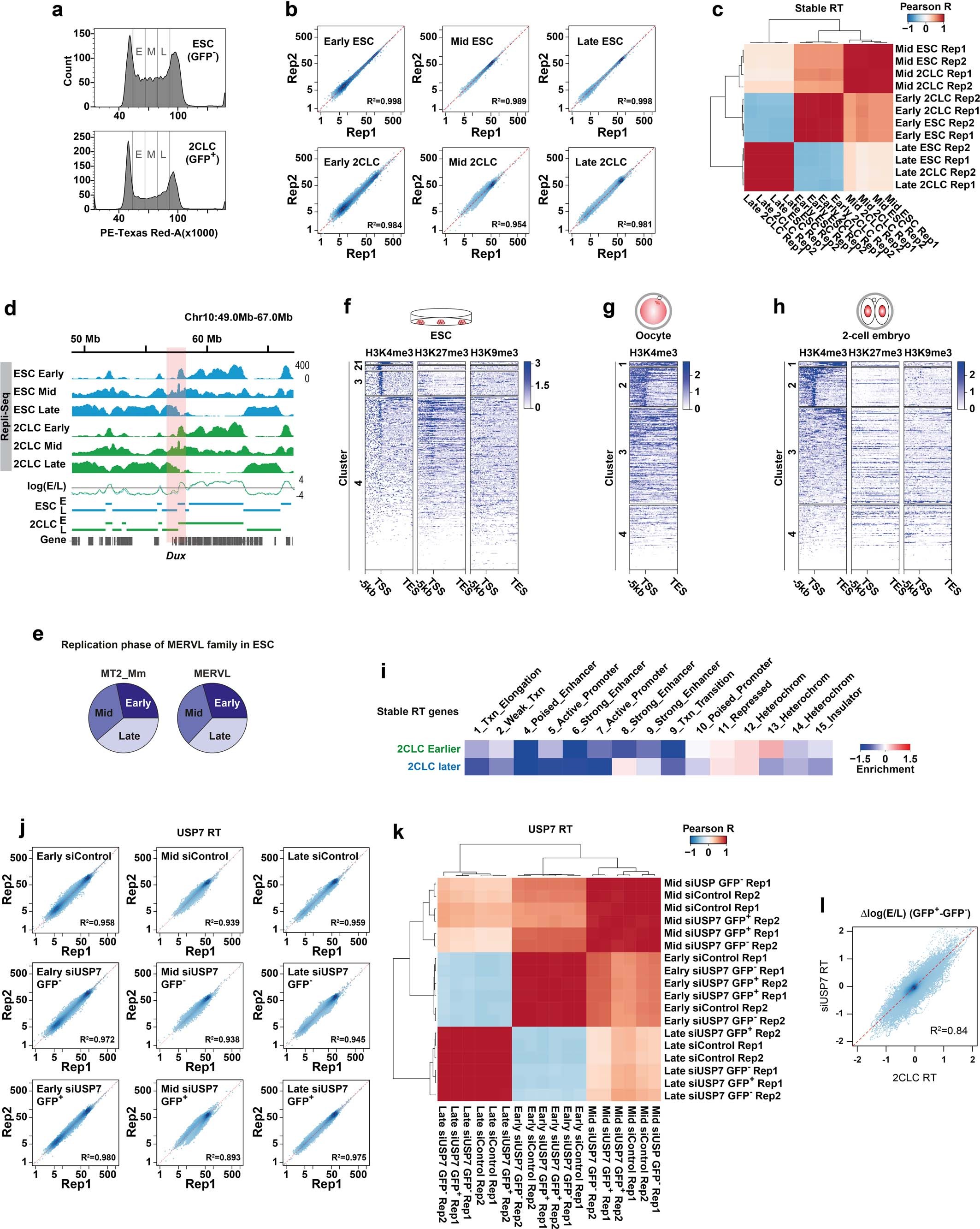
Extended Data Fig. 6: Genome-wide analysis of replication timing (RT) in 2CLCs.
From: DNA replication fork speed underlies cell fate changes and promotes reprogramming

a. Collection of early, mid, and late S-phase of ESCs and 2CLCs. Each subpopulation of S-phase in ESCs (top) and 2CLCs (bottom) was sorted based on their DNA content upon propidium iodide staining. b. Scatter plots of read density at 100 Kbp bins across the whole genome between Repli-seq replicates of ESCs (GFP− cells) and 2CLCs (GFP+ cells). Pearson R2 is indicated. c. Heatmap depicting Pearson R correlation based on read density at 100 Kbp bins across the genome for the indicated samples. d. Repli-seq tracks around the Dux locus at early, mid, and late S-phase in ESCs and 2CLCs indicating early to late ratio as log2(E/L). e. Distribution of MERVL elements (MT2_Mm and MERVL_int) according to early, mid, and late replication regions in ESCs. f. Heatmaps of histone modification densities in ESCs in the 5-Kbp vicinity of gene bodies for 333 genes with differential replication timing. g. Heatmaps of histone modification densities in oocyte in the 5-Kbp vicinity of gene bodies for 333 genes with differential replication timing. h. Heatmaps of histone modification densities in 2-cell embryos in the 5-Kbp vicinity of gene bodies for 333 genes with differential replication timing. i. Log2-fold enrichment of ENCODE chromatin states among genomic regions shifting to earlier (top) and later (bottom) replication in 2CLCs. j. Scatter plots of read density at 100 Kbp bins across the genome between Repli-seq replicates of control siRNA-transfected ESCs, and GFP+ (USP7KD-induced 2CLC) and GFP− cells following USP7 depletion. Pearson R2 is indicated. k. Heatmap depicting Pearson R correlation based on read density at 100 Kbp bins across the genome in each S-phase of control siRNA transfected ESCs, and GFP+ (USP7KD-induced 2CLC) and GFP− cells following USP7 depletion. l. Usp7KD-induced 2CLCs display changes in replication timing similar to 2CLCs, when compared to ESCs. Scatter plot shows a high degree of correlation (R2=0.84) between the differences in Early to Late ratio for 2CLCs vs ESCs (x-axis) and for Usp7KD-induced 2CLC vs GFP− cells following USP7 depletion, among 100 Kbp bins across the genome.