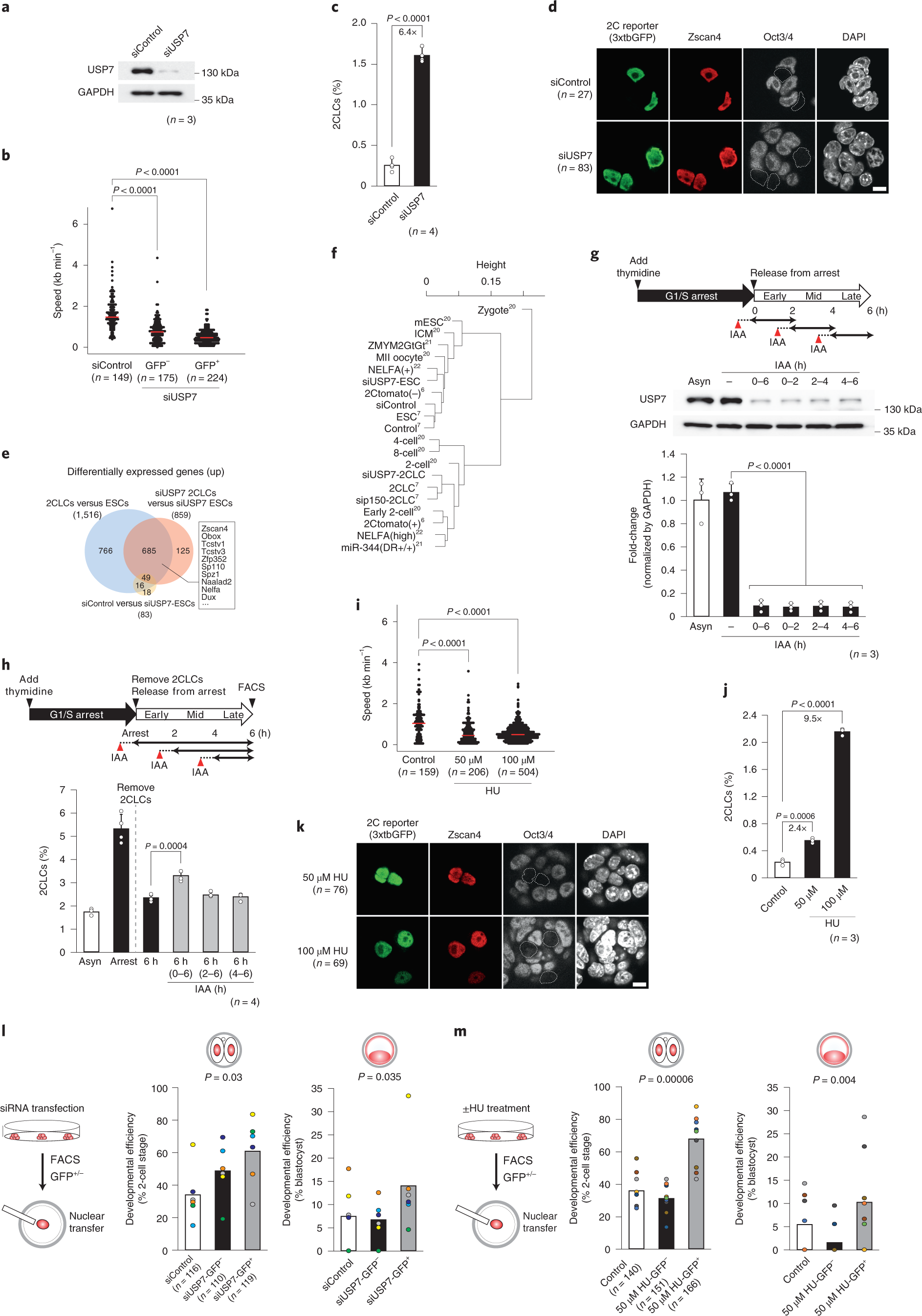
Fig. 3: Slowing replication fork speed induces 2CLCs.
From: DNA replication fork speed underlies cell fate changes and promotes reprogramming

a, USP7 expression 48 h after siRNA transfection. b, Fork speed in ESCs, GFP+ (Usp7KD-induced 2CLCs) and GFP− cells after USP7 depletion. Statistical analysis was by two-sided Wilcoxon’s rank-sum test. c, FACS quantification of 2CLCs 48 h after USP7 siRNA transfection. Statistical analysis was by two-sided Student’s t-test. d, ZSCAN4 and OCT4 immunofluorescence in 2CLCs induced upon USP7 knockdown. e, Venn diagram of upregulated genes in control, USP7-depleted ESCs and USP7-depleted 2CLCs. f, Dendrogram of transcriptomes from various 2CLCs, early embryos, siControl-transfected ESCs, siUSP7-transfected ESCs and siUSP7-transfected 2CLCs. g,h, Early S-phase is critical for 2CLC induction on USP7 depletion. g, Western blot in an AID–USP7 knock-in cell line at indicated hours of auxin (indole-3-acetic acid (IAA)) treatment. IAA was added 30 min before early, mid or late S-phase (red arrowhead). GAPDH, glyceraldehyde 3-phosphate dehydrogenase. h, ESCs synchronized with double thymidine block, existing 2CLCs removed by FACS and IAA added as indicated. Emerging 2CLCs were quantified 6 h after release. Statistical analyses for pairwise comparison with control group were with a two-sided Student’s t-test. i, Fork speed in HU-treated ESCs. Statistical analyses were by Wilcoxon’s rank-sum test. j, 2CLCs induced by HU. The apparent higher increase in 2CLC percentage in 100 µM HU compared with 50 µM HU may be due to selective increase in ESC death and an increase in the number of cells in the S-phase with 100 µM HU (Extended Data Fig. 7j). Statistical analyses for pairwise comparison with control group used a two-sided Student’s t-test. k, ZSCAN4 and OCT4 immunofluorescence in 2CLCs induced by HU. l,m, Greater reprogrammability of 2CLCs, induced by slowing fork speed. Nuclei of sorted GFP+ and GFP− cells after USP7 siRNA (l) or HU (m) treatment were transferred into enucleated oocytes. Reprogramming efficiency is indicated by development of NT-derived embryos to 2-cell (left) and blastocyst (right). Barplots show average percentage of developmental efficiency across 6 (l) and 10 (m) independent experiments; each dot indicates percentages obtained in each experiment and color depicts side-by-side experiments; n, number of embryos analyzed. Statistical analyses were by two-sided Welch’s test for unequal variances. b,i, Red line: median; barplots: mean ± s.d.; dots, values of each replicate; n, number of independent biological replicates. In d and k, scale bars, 10 μm.