Extended Data Fig. 1: Increasing the number of active origins in 2-cell-embryos.
From: DNA replication fork speed underlies cell fate changes and promotes reprogramming

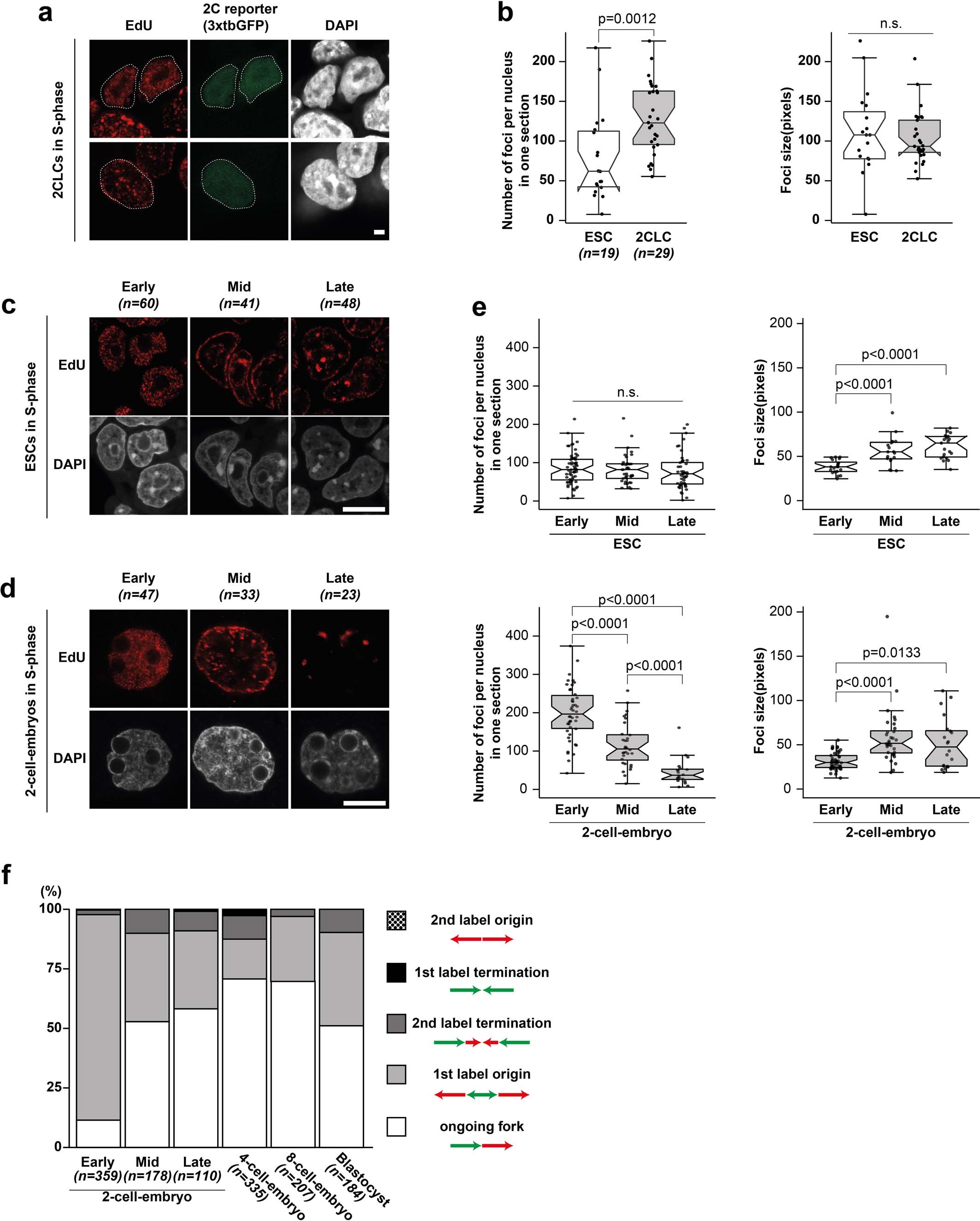
a. DNA replication in asynchronous ESCs and 2CLCs visualized with STED microscopy. Cells were pulse-labeled with EdU for 20 min. White dotted line indicates 2CLCs. Scale bar, 2.5 μm. Images were acquired side by side and analyzed using identical parameters and are therefore comparable. b. Number and size distribution of EdU foci of representative, randomly selected ESCs and 2CLCs. Each dot indicates the number of EdU foci (left) and their size (right) in one single STED section in one nucleus. Boxplots: median and interquartile range (IQR); whiskers: smallest and largest values within 1.5×IQR. 1 pixel equals 20.6 nm. Statistical analyses: two-sided Wilcoxon rank-sum test. c. DNA replication patterns in ESCs under STED microscopy. EdU was added 0, 2, 4 h after double thymidine block release for early, mid, and late S-phase, respectively. d. DNA replication patterns in 2-cell-embryos using STED microscopy. EdU incubation was from 34, 36, and 38 h post-hCG injection for early, mid, and late S-phase, respectively. Images in c and d were acquired side by side, analyzed using identical parameters and are comparable (but not with panels in a and b). c, d, Scale bar, 10 μm; n, number of nuclei analyzed. e. Number and size distribution of replication foci of early, mid, and late S-phase in ESCs and 2-cell-embryos. Each dot indicates the number of EdU foci (left) and their size (right) in each nucleus in one STED section. Note that because the nuclear volume of 2-cell embryos is approximately 20 times bigger than ESCs, the total number of DNA foci in 2-cell embryos is much higher than ESCs. Boxplots: median and interquartile range (IQR); whiskers: smallest and largest values within 1.5×IQR. 1 pixel equals 20.6 nm. Statistical analyses: two-sided Wilcoxon rank-sum test. f. Replication patterns from fiber analyses at the indicated embryonic stages. N: number of fibers analyzed.