Extended Data Fig. 7: Chromatin annotations with dHIT.
From: Prediction of histone post-translational modification patterns based on nascent transcription data

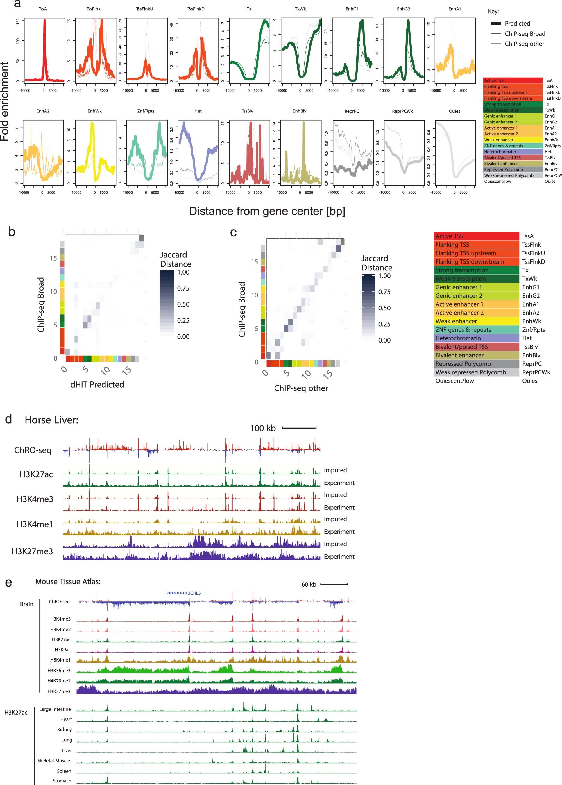
Supplementary Fig. 7a. Enrichment of 18 chromatin states near RefSeq annotated transcription start sites for histone abundance predicted by dHIT (thick solid line), ChIP-seq from Broad (thin solid line), or using an alternative source of ChIP-seq data (thin dashed line). (b,c). Confusion matrix shows the Jaccard distance between dHIT and ChIP-seq data in 18 chromatin states (B) or between two separate sources of ChIP-seq data (C). Color scales are shown beside the plot, and are identical between panels (B) and (C). d. Genome browser shows the distribution of transcription, H3K27ac, H3K4me3, H3K4me1 and H3K27me3 in equine liver. E Genome browser shows the distri-bution of eight histone marks in mouse brain (top) and H3K27ac across nine murine tissues (bottom).