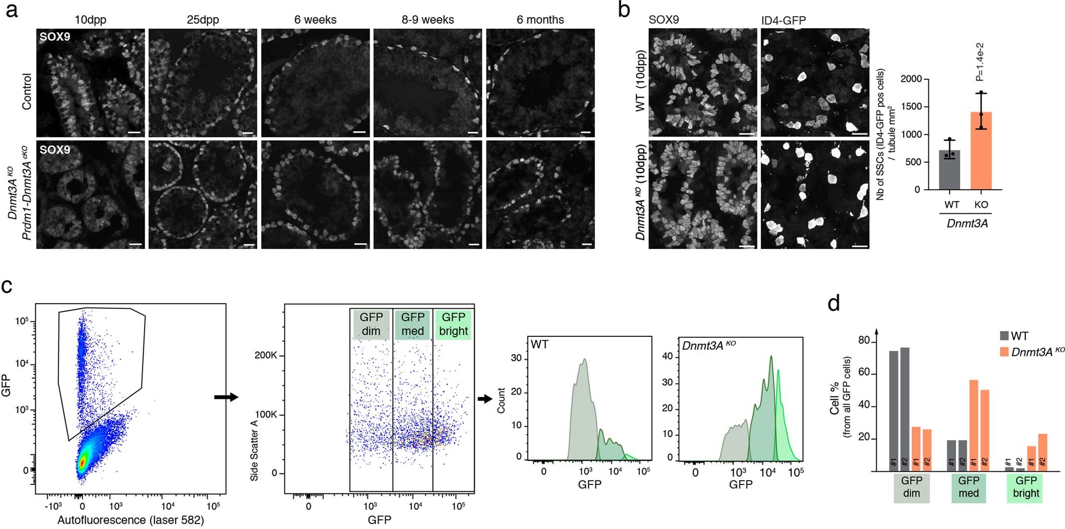
Extended Data Fig. 4: Accumulation of ID4-eGFP positive germ cells in Dnmt3AKO testes.

a, Representative image of SOX9 (Sertoli cell marker) staining on testis sections from Dnmt3AKO, Prdm1-Dnmt3AcKO and controls at 10 dpp, 25 dpp, 6 weeks, 8–9 weeks and 6 months. Scale, 20 μm. b, (Left) Representative microscopy images of double-immunofluorescence detection of SOX9 (Sertoli cell marker) and ID4-eGFP (SSC) at 10 dpp. Scale, 20 μm. (Right) Quantification of the number of ID4-eGFP positive cells per mm2 of tubule in Dnmt3AKO and WT. Data are mean ± SD (black bar). WT, n = 3 and Dnmt3AKO, n = 3 (one-sided student t-test over WT). c, (Left) Representative FACS analysis plots of live ID4-eGFP-positive gated testicular cells from 10 dpp mice. ID4-eGFP cells were divided into three classes: GFP dim, GFP med and GFP bright. (Right) Representative count of cell numbers in each GFP subclass in Dnmt3AKO and WT. (Far right) Cell count in percentage for each GFP subclass in WT and Dnmt3AKO for two biological replicates. #1 et #2 represent individual replicates.