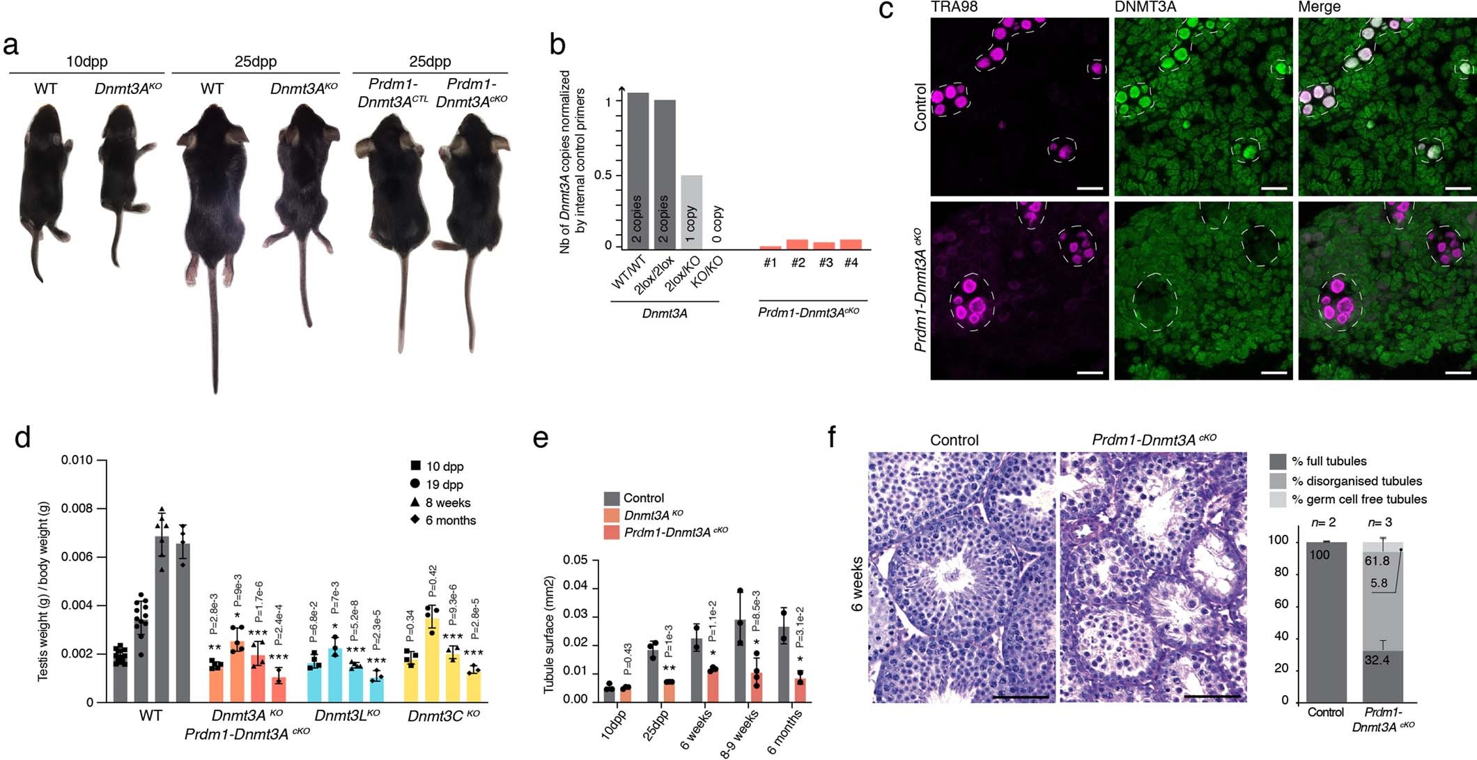
Extended Data Fig. 2: Dnmt3A mutants complete the first wave of spermatogenesis until spermatozoa with a reduced germ cell numbers.

a, Representative photograph of a smaller constitutive Dnmt3AKO animal with WT littermate at 10ddp (left) and 25 dpp (middle), and a germ cell-conditional Prdm1-Dnmt3AcKO animal with its control littermate at 25 dpp (right). All animals are males. b, Genomic qPCR of Dnmt3A copy number. Dnmt3AWT, Dnmt3A2lox, Dnmt3A2lox/KO, Dnmt3AKO correspond to liver DNA. Genomic DNA from Prdm1-Dnmt3AcKO (# indicates individual replicates) was extracted from EpCAM-pos, β2M-neg FACS-sorted germ cells (10 dpp). Germ cell purity assessed by TRA98 staining was #2: 79%, #3: 96.8%, #4: 93.3%. c, Representative image of TRA98 and DNMT3A staining on testis sections from E18.5 Prdm1-Dnmt3AcKO and control (scale, 20 μm). d, Testicular weight normalized by body weight at 10 dpp, 19 dpp, 8 weeks and 6 months. Data are mean ± normalized SD (black bar) from biological replicates, and individual points represent biological replicates (one-sided student t-test over WT, *p < 0.05, **p < 0.005, ***p < 0.0005). WT: 10 dpp n = 13, 19 dpp n = 12, 8 weeks n = 7, 6 months n = 4. Dnmt3AKO: 10 dpp n = 5, 19 dpp n = 5. Prdm1-Dnmt3AcKO: 8 weeks n = 4, 6 months n = 2. Dnmt3LKO: 10 dpp n = 4, 19 dpp n = 3, 8 weeks n = 5, 6 months n = 3. Dnmt3CKO: 10 dpp n = 4, 19 dpp n = 4, 8 weeks n = 3, 6 months n = 3. e, Mean of tubule surface (mm2 in Dnmt3AKO, Prdm1-Dnmt3AcKO and controls at 10 dpp, 25 dpp, 6 weeks, 8-9 weeks and 6 months. Data are mean ± normalized SD (black bar) from biological replicates, and individual points represent biological replicates, (one-sided student t-test, p values as in d). WT: 10 dpp n = 3, 25 dpp n = 3, 6 weeks n = 2, 8–9 weeks n = 3, 6 months n = 2. Dnmt3AKO: 10 dpp n = 3, 25 dpp n = 3. Prdm1-Dnmt3AcKO: 6 weeks n = 3, 8–9 weeks n = 4, 6 months n = 2. f, (Left) Representative images of testis sections from 6-week-old germ cell-conditional Prdm1-Dnmt3AcKO mutants and controls (scale, 50 μm). (Right) Percentage of tubule classes per genotype. Data are mean ± normalized SD (black bar) from biological replicates, n = number of animals. Control genotypes: Dnmt3A2lox/KO; Prdm1-Cre0/0 and Dnmt3AKO/WT; Prdm1-CreTg/0.